第七品分别智品问答题
662、请宣说是忍不是智,是正智不是正见,是智亦是见的各种差别。
答:是忍不是智:无垢圣道八忍(四法忍、四类忍)。
因为无垢见道八种忍均不是决定自境之智(即不能于境有决定不疑之认识),尚未断除取自境之怀疑,而是能断除取自境之怀疑的无间道。
是正智不是正见:尽智、无生智。
此二是正智,但不是正见,因为它们不是真实断定对境的计度分别。只是觉知所作与无所作的智能。
是智亦是见:
(1)圣者无漏慧中,除去圣道八忍及尽智无生智,所余无漏是智亦是正见。所余无漏慧指苦法智至道类智之间。
(2)有漏慧中的六见是智亦是见(六见是坏聚见等五见与世间正见),有漏慧都是智,但其中之六见是智亦是见。
663、佛经中所说的十种智是哪些?请说明这十智大体上的分类及归摄法。
答:经中说:“智有法智、类智、世俗智、他心智、苦智、集智、灭智、道智、尽智与无生智十种。”
十种智可分类为两种:有漏智,无漏智。
有漏智:世俗智,指缘于普通瓶子、氆氇等世俗对境的智慧;
无漏智:总可分为法智、类智二种。
法智、类智以缘苦集灭道不同,各自可分为四种。
苦集灭道四智及法智、类智,若在无学道又非正见,则安立为尽智、无生智。
他心智可以是有漏智,亦可以是无漏智。
664、怎样安立无生智、尽智和他心智?
答:苦集灭道四智、法智、类智,即此六智若在无学道位,也不是正见性,那么则可以安立为尽智与无生智。
尽智:即所谓的了知苦谛断除集谛、现前灭谛、修行道谛的有境。
无生智:即所谓的无所了知、无所断除、无所现前、无所修行的有境。
他心智:由法智、类智、道智、世俗智四者而安立为他心智。缘有漏的他心智是世俗智;缘无漏的他心智是道智,根据对治差别也是法智与类智。
665、他心智不能了知的五种境界是哪些?
答:一、越地:下地他心智不能了知上地的心,如下禅他心智不能了知上禅;
二、越根:信解钝根他心智不能了知见至利根者的心;
三、越补特伽罗:不来者的他心智不能了知阿罗汉的心;
四、越时:他心智不能了知已灭之过去之心,与未生之未来之心,因其唯是现在心的有境;
五、越类:法智他心智与类智他心智相互不能了知。
666、声闻、缘觉、佛陀以他心智了知见道有何不同?
答:声闻他心智:只能了知对方见道十五刹那之苦法忍苦法智二刹那;(其欲了知后心起加行需十三刹那,然加行后则已过见道。)
缘觉他心智:了知前二刹那与第八刹那三心;(其由五刹那加行后便了知第八刹那,法、类智皆已知,故不再起加行了知后刹那。)
佛陀他心智:无需加行便知十五刹那。
667、尽智、无生智究竟有什么差别?
答:尽智:于定中自知我已遍知苦,我已断除集,我已现前灭,我已修持道。对于定中如是的证悟及认知是依靠后得智来确定的。
无生智:对于一切谛,于定中自知我已遍知苦更无所知,乃至我已修持道更无所修。对于定中如是的证悟及认知是依靠后得智来确定的。
二者之差别:尽智是指由此智已清楚明白,对于苦应该知道的已全部知道;无生智则是指由此智已清楚明白不但对于苦应该知道的已全部知道,而且更没有可知道的。
668、安立十智的七种理由是哪些?
答:一、从智之自性角度安立世俗智。(世俗智自性即为有漏法。)
二、从下上界的对治方面安立了法智与类智。
三、从无常等行相的角度而安立了苦智与集智。(苦智集智所缘境相同,都是有漏法,但能缘行相不同,由因集生缘四行相而立集智。)
四、从行相与所缘两个方面而安立了灭智与道智:
(1)行相:灭智、道智各有四种行相。
(2)所缘境:灭智缘无为法灭谛;道智缘有为法道谛。
五、从加行的角度安立了他心智,因为发心是要了知他心而修行。
六、从所作的侧面而安立了尽智,因为于无学相续中首先生起之故。(所作是指于无学位所作皆已成办,而此尽智最初生起。)
七、以同类因圆满而安立无生智,因为它是以一切无漏智为因所生的果。(无生智以见道、修道、无学道之无漏智为因,故说因圆满;而尽智仅以见道、修道无漏智为因故不说因圆满。)
669、法智对治上界惑,类智对治欲界烦恼的情况有吗?
答:一、灭道法智可以对治上界修断,灭道法智断除欲界修断后,可以通过熟练修道而断除上界修断。即灭道法智会是三界的对治;苦集法智不是上界苦集谛的对治,因为欲界苦集低劣,上界苦集胜,缘低劣之苦集法智不能治上界之修断。
二、类智不能作为欲界所断的对治,原因是未生起类智之前,以法智已断除欲界的所断。
670、十智是以什么样的法作为对境而产生的?
答:法智类智:缘无常等十六行相。
世俗智:缘加行道中的十六行相,及其他不净观、慈心等自相与共相。
四谛之四智:缘自谛之四行相。
他心智:无漏他心智:即道智,缘道谛的四行相。
有漏他心智:缘所知心心所自相的行相。
且分开而缘心与心所,缘心王不缘心所,缘心所不缘心王。
671、尽智和无生智为什么只缘十四行相?关于十六行相,克什米尔与西方论师有什么不同观点?
答:一、尽智无生智只缘十四行相,不包括空性、无我二行相。
因为在后得位出现了所谓“我已了知苦谛……”,以及“我已了知苦谛亦无所知……”,这样的话,名言中出现了“我”,由此可知其入定观中一定没有以“无我”之行相而缘于苦谛;名言中出现了“了知苦谛”等,由此可知其中一定没有以“空性”之行相而缘于苦谛,因为入定与后得成立因果关系。
(婆沙二十九云:我生已尽者,是缘集四行相。梵行已立者,是缘道四行相。所作已办者,是缘灭四行相。不受后有者,是缘苦二行相,谓苦,非常。)
二、关于无漏道十六行相外有无余行相:
有部:无漏道十六行相外,别无余行相。
西方论师:十六行相外,有余二行相,即此乃处、此乃基二行相。
672、关于十六行相实体数目上经部与有部有何分歧?十六行相是指哪些?
答:有部承许行相是十六种,即名称与行相实体皆为十六;
经部承许七种:苦谛有四种行相,集灭道各一行相,共七行相。因为,集谛名称虽四个,但皆是苦之因;灭体皆是抉择灭;道谛体皆是说修行所依之方便,故三者体是一。虽然总的名称亦为十六,然而行相之实体总为七种。
十六行相:
苦谛:无常、苦、空、无我
集谛:因、集、生、缘
灭谛:灭、寂、妙、离
道谛:道、如、修、出
673、根据自己的理解,以及各宗的不同分析,说明行相的本体是什么?有部宗关于行相与其他万法的不同是什么?
答:有部:行相的本体是智慧。
经部及《大乘阿毗达磨》:行相本体是智之执相,并非是真正的智慧,即行相是智慧取外境时的一种相。
麦彭仁波切亦以此比喻说明,镜子如智慧;镜子中的像如行相;外境即如所取的一切法。由此可知,行相并非如有部所说其体是智慧,而是智的一种执相。
有部关于行相与其他万法的不同:
智慧:行相、能取、所取;
余心心所:能取、所取,非行相;
余一切法:唯所取,非行相、能取。
674、思考并分析十种智的本体(善等),身依和心依。
答:一、善等三性:
世俗智:通善、不善、无记;
余九智:皆善性。其中他心智指修所生他心智,非业所感。
二、心依:
世俗智:依三界九地,因为三界一切有漏智皆世俗智;
法智:依静虑六地,不依后三禅之未至定,不起无漏故;也不依无色定,因无色不缘欲界故不起法智;
类智、四谛智、尽智、无生智:依无漏九地;
他心智:依四禅正行。他心智须依赖易道而生起。
三、身依:
他心智:欲界、色界,不依无色界;
法智:依欲界,不依上界。因为法智是欲界对治的无漏道,而生于上二界不会起法智而缘欲界四谛;
余八智:依三界身份。
世俗智为有漏,依三界身份皆可起;
余类智及四谛智、尽智、无生智皆是无漏智,依无漏九地而生,无漏九地三界所摄,所依身份亦可以是三界。
675、十智分别属于何念住?
答:灭智:唯法念住。
他心智:后三念住,他心智不缘身体唯缘相应法。
余八智:四念住。
676、十智每一智缘多少智?
答:法智:缘九智,除类智
道法智:缘无漏七智
苦法智、集法智:缘世俗智,有漏他心智,所缘皆有漏法故
道智:缘九种无漏法,不缘世俗智
类智:缘九智,除法智;
苦智与集智:缘世俗智、有漏他心智;
世俗智、他心智、尽智、无生智:缘十智。

灭智:对境非智,唯抉择灭。
677、一切万法分为哪几种法?十智怎样缘这十种法?
答:一切万法分为十种法:

无色界:相应法为心心所法;非相应法为命根等。
无漏法:相应法为心心所法;非相应法为无漏戒等。
十智如何缘十法:
世俗智:缘十法;
法智:缘五法,欲界二法、无漏有二法、无为善法;
类智:缘七法,上二界四法、无漏二法、无为善法;
苦智、集智:缘六法,三界各二法;
灭智:缘一法,无为善法;
道智:缘二法,无漏、有为二法;
他心智:缘三法,欲、色、无漏三相应法;
尽智、无生智:缘九法,不包括无为无记法。
678、世俗智怎样了知一切万法?有部宗为什么承许一刹那不能见自己及自之群体中的法?
答:世俗智以二刹那了知万法:
第一刹那:了知自己与自之群体中存在的法以外的其余一切法。
第二刹那:了知自己与自之群体中之法。
观一切法无我,先了知他法,而非自法,因为:
(1)自己对自己起作用是矛盾的;
(2)自己与自之群体中的法过于接近。
679、具贪者住于不同刹那时具有多少智?离贪者有何不同?
答:具贪者:
凡夫:只具一智,世俗智;
圣者:第一刹那:唯具世俗智;(忍非智故不具无漏智)
第二刹那:世俗智、法智、苦智;
第四刹那:世俗智、法智、苦智、类智;
第六刹那:世俗智、法智、苦智、类智、集智;
第十刹那:世俗智、法智、苦智、类智、集智、灭智;
第十四刹那:世俗智、法智、苦智、类智、集智、灭智、道智。
离贪者:
凡夫:具世俗智、他心智。
圣者:与前所说六刹那具贪者所具智之上各加一他心智。
680、得见道时获得多少同类、异类智?
答:得同类智:得见道,忍生起时,当时将获得未来不生之同类忍;智生起时,当时将获得未来不生同类之智。(这里的获得是指,获得未来不生法的得绳,此未来法不会在见道位中忍、智生起时现前。所谓同类,即忍起不会得未来智的得绳,智起也不会得未来忍的得绳。)
得异类智:见道中,苦集灭谛的三种类智生起时,得三种未来殊胜世俗智。苦集灭三种是无漏智,世俗智是有漏智,故是异类智。
681、什么叫做现证边?它能现前吗?《大乘阿毗达磨》对此等如何解释?
答:现证边:正是因为三谛每一谛最终证悟后才获得,故而世俗智是由现证之末尾所生,由此得名现证边。
有部承许此现证边即世俗智是不生法,不会现前,而其得绳在现证三谛类智时可以获得。而《大乘阿毗达磨》则承许,虽然在见道中三谛类智生时此世俗智不会现前,但在出定位,此世俗智会现前。
682、为什么说道类智生时不得世俗智?何种世俗智是依靠什么地而获得?
答:一、因于道类智时不能修一切道,即于道谛无有现证之边,所以说道类智时不得世俗智。而苦集灭三种类智起时,于自相续可以知一切苦,断一切集、证一切灭,故有现证边。而道种类无边,自相续之一切道不能全部修行。
二、依于见道之地而得自地及下地世俗智(得绳)。如依于未至定见道,则获得未至定自地以及欲界所摄的世俗智,乃至依于第四静虑见道,则获得第四静虑至初静虑未至定所摄六世俗智以及欲界世俗智。
683、这些世俗智属于什么念住?说明它们的行相和产生方式。
答:一、灭谛边所生的世俗智是最后的法念住;
苦集谛边所生的世俗智则是四念住。
二、行相:苦类智边所生世俗智缘无常、苦、空、无我四行相;
集类智边所生世俗智缘因、集、生、缘四行相;
灭类智边所生世俗智缘灭、寂、妙、离四行相。
产生方式:三类世俗智由加行勤作所生,即依修习见道的力量而得。
684、修道第一刹那具贪者和离贪者得多少智?
答:具贪者住于修道第一刹那得六智:法智、类智、四谛智。
道智、类智现在得,余四未来得;
不得世俗智:现证道谛末尾不得世俗智;
不得他心智:具贪之故;
不得尽智无生智:因为得者位于有学道。
离贪者于修道第一刹那得七智:道智、类智、四谛智、他心智。
得他心智是因为已经离贪之故,余智不得理由如前。
685、有哪些补特伽罗修道者获得哪些智?
答:住于第十六刹那之上的修道者得智情况:
(1)具欲贪者在四道中得七智:法智、类智、四谛智、世俗智。
(2)胜伏四静虑与前三无色界七地之六十三无间道时得七智:法智、类智、四谛智、世俗智。
(3)有学道者在得前五通之无间道时得七智:
法智、类智、四谛智、世俗智。
(4)堪达法罗汉在证不动法罗汉的无间道中得七智:
法智、类智、四谛智、尽智。
(5)有学道者轮番修有漏无漏静虑的无间道得七智:
法智、类智、四谛智、世俗智。
(6)能胜伏七地之上有顶的前八解脱道得七智:
法智、类智、四谛智、他心智。
以上不得智之理由:位于修道故不得尽智、无生智;
位于无间道故不得他心智。
686、获得六、七、八、九、十种智慧的情况分别是怎样?
答:(1)有学钝根修炼利根的解脱道:
a、具贪者得六智:法智、类智、四谛智。
b、离贪者得七智:法智、类智、四谛智、他心智。
也有论师说:得果与见道相同,因而还获得现证边世俗智,因此得七智或八智。(此处得果指练根后得果。)
(2)有学练根者无间道:具贪、离贪者均获六智:法智、类智、四谛智。
(3)能胜有顶无间道得六智:法智、类智、四谛智。
(4)有顶第九解脱道:动法钝根者得九智:除无生智。
不动法利根者得十智:十智全。
(5)钝根转为利根不动法罗汉末尾解脱道得十智:无漏九地之因全部圆满故。
除前面已说之道外之余道:
(6)欲界第九解脱道、七地所有解脱道、修道神通及轮番修解脱道。
(7)不来果的加行道胜进道均得八智,除尽智、无生智。
687、以世间道或出世间道获正行时获得多少智?
答:第一世间道:如果依靠未至定而离欲界贪后获得一禅正行,则于第九解脱道得一禅未至定与正禅所摄的世俗智,直至依靠有顶的未至定从无所有处离贪之间均可依此类推。
第二出世间道:诸如二禅为例,于二禅离贪时得到第二禅所摄的无漏法,同时也将获得下面一禅未至定、正禅、殊胜正禅,于第九解脱时三禅地所摄的无漏法,因为增上对治类之故。同样,其他地的无漏法也可此次类推。
(以出世间道得到的无漏法,若属有学道摄则为七智,除世俗智、尽智、无生智,若属无学道摄,则为九智,除世俗智。)
688、得尽智时怎样得有漏与无漏功德?无色界阿罗汉为何不得下界功德?
答:何者获得尽智时不仅得无漏法,而且有漏的功德、不净观、呼吸法、念住等等也一并得到。也即说一切地所摄的功德依靠离贪之力二得者是以迎接的方式而出现的,因为获得了心的王位。譬如,国王获得王位时,各地人们以礼相迎。
无色界阿罗汉不得下界功德:
以无色界身份获得阿罗汉果位,则只能得无色界所摄的功德而不是一切功德均获得。因为不具色法,所以不具无漏戒等(只具有得绳)。
689、四种得是怎样安立的?无漏善、有漏善、有漏不善等分别具多少得?
答:四种得即新得、习得、治得与遣得。
新得:前所未有的法重新获得;
习得:反复现前;
治得:修道;
遣得:断绝烦恼的得。
新得与习得大多数依靠有为善法而得,是无漏法的得;治得与遣得是从大多数断除有漏法的角度而安立的,是有漏不善的得。有漏善法的得是这四种。
690、本论所说的十八不共法是哪些?与大乘论中所提到的十八不共法有何差别?
答:《俱舍论》中说佛陀的十八不共法:十力、四无畏、三念住、大悲。
大乘中的十八不共法:行为六种、证悟六种、事业三种、世间三种。
《大乘无上续论释•善说日光》:佛陀身无错乱过,语无嘈杂杂乱过,意无失念过,心无动摇不定过,无有执著轮涅自性异体等种种异想,无有不择所化而舍置之过,这是以行为所摄的六种功德。寻求利他之志欲无退失,勇悍利他之精进无退失,照见一切义之清净正念无退失,无烦恼垢之智慧无退失,恒时从障碍中出离之解脱无退失,现量见一切如所有、尽所有的所知义之解脱智慧何时无退失,这是以证所摄的六种功德。佛身语意三门作业也以智慧为导且随智慧而转,这是以事业所摄的三种功德。对过去、未来、现在三世所摄的一切所知法恒时无著无碍决定的广大智慧,这是以智慧所摄的三种法。如是依靠现证如来十八不共法后,对所化有情无有怖畏转动圣法大F轮者,唯一是具足欲从痛苦中救度众生的大悲且已胜伏四魔的导师圣者。此亦,诸佛以往昔已修相应之道,远离客尘障垢,由此现量获得。
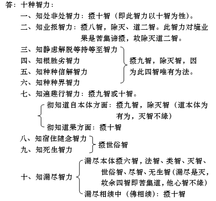
691、十种智力是什么?每一智力摄哪些智?

692、这十种智力依于哪些地?为什么唯有佛陀身中存在的智才叫做力呢?
答:十种智力依地:
知宿住随念智力与知死生智力:依四静虑正禅。
余八智力:依十一地,即无漏九地加欲界和有顶(不包括后七未至定,不起无漏道之故)。
无漏智力依于一切无漏地
世俗智摄所有智力依于一切地
唯佛陀身中存在的智力才叫做力,是由于只有佛陀才能无碍照见万法。
693、佛陀的身之力有多少?什么叫做无爱子之力?无爱子之力到底有多大呢?
答:佛身之力有两种说法:(1)佛身具无爱子之力;(2)佛身的三百六十二骨节,每一骨节均具无爱子之力。
无爱子之力:相当于凡象之力的七个十倍。即凡象、香象、大露力者神力、胜伏神力、妙支神力、妙力神力、无爱子之力,此七种力逐步向上成十倍递增。
694、什么是四无畏?哪些无畏为哪些智所摄?
答:四无畏:正等觉无畏、漏永尽无畏、说法障无畏、说出离道无畏。
正等觉无畏:如第一智力(知处非处智力),亦为十智所摄,因为正等觉就是指现量洞晓一切所知万法;
漏永尽无畏:如第十智力(知漏尽智力),亦为六智或十智所摄,从穷尽漏法的本体(即抉择灭)的角度而言是六智,从漏尽相续中具有的角度说为十智;
说法障无畏:如第二智力(知业报智力),亦为八智摄,除灭、道二智,因为障碍之法几乎均为有漏,是苦集,非灭道智所缘,故为八智;
说出离道无畏:如第七智力(知遍趣行智力),亦为九智或十智摄,从道本体言是除灭智外九智摄,就出离道果而言,是十智摄。
695、什么是三念住?声闻阿罗汉也已断尽烦恼,为什么不具此三念住而唯佛陀具足呢?
答:三念住:
(1)于恭敬听受所说法者,不以为喜之心念住;
(2)于不敬听受所说法者,不以为怒之心念住;
(3)于听及不听二者,不为喜怒之心念住。
声闻阿罗汉已断尽烦恼,但不具此三念住:
满增论师:虽然声闻阿罗汉相续中无烦恼,但无记心在,当听法者恭敬不恭敬时,阿罗汉具无记心,所以不能安立三念住。
世亲论师:声闻阿罗汉相续虽然已无贪嗔烦恼,即喜怒心已不存在,但其具有乐与不乐之心,恭敬时乐,不恭敬时不乐,此处心上的乐与不乐是一种习气,具习气,故不安立三念住。而佛陀将此习气一并断除,唯有正知正念,故佛安立三念住之不共法。
696、什么是大悲心?为什么称为大?
答:大悲心的本体是世俗智,唯佛陀具有,佛陀以慈悯心昼夜六时观照世间的兴衰之故,故称大悲心。
大悲称为大有五因:
一、由于在三大阿僧祇劫中以二资成就,故因广大;
二、悯念慈爱普愿群生远离三苦,故行相广大;
三、照见三界一切众生,故行境广大
四、垂念三界群生远离行苦的悲心平等,故趋入广大;
五、此乃极其敏锐的智慧之自性,故上品广大。
697、大悲心和悲心的八种差别是什么?因地菩萨具有的慈悲心是大悲心还是悲心?为什么?
答:大悲心和悲心的差别有八种:
一、本体的差别:悲心是指无嗔,大悲则是无痴;
二、所缘之差别:悲心是缘欲界的众生,而大悲则缘三界有情;
三、行相之差别:悲心只具有愿离苦苦的行相,大悲则具有愿离三苦的行相;
四、所依之差别:悲心依于四静虑,大悲只依于第四静虑;
五、相续之差别:悲心在声闻缘觉相续中也有,大悲则唯独佛陀相续中才有;
六、获得之差别:悲心以离欲贪而得,大悲则需以离有顶贪而得;
七、救济之差别:悲心非普遍救济,大悲则普遍救济;
八、趋入之差别:悲心不同等趋入,大悲则平等趋入(指观待众生同等慈悲)。
因地菩萨具有的慈悲心是悲心而不是大悲心。因地菩萨具有的慈悲心在本体上不能安立为大悲心,因为只有佛陀才具有真正的大悲心;但从种类的角度上可以安立为大悲心,因为菩萨也是缘三界一切有情之三苦而发心救拔,虽不能如佛陀的大悲心那样究竟,但也绝非声闻之悲心可以代替,故从与佛陀大悲心同一种类的这一角度而安立因地菩萨亦具有大悲心。
698、一切诸佛在哪些方面相同?哪些方面不相同?
答:一切诸佛以三平等性而相同:
一、诸佛积累二资因平等性;
二、获得法身果平等性;
三、行利众事业平等性。
诸佛之不同方面:诸佛为利众生示现有所不同,
一、寿命:有人寿二万岁时出世,有一百岁,亦有八岁;
二、种姓:有婆罗门种姓,有刹帝利种姓;
三、身量:有高大者,亦有矮小者。
699、依靠佛陀积累资粮有何功德?有什么教证?
答:《俱舍论大疏》引《毗奈耶经》中的教证:“于导师佛陀,虽做微小事,转种种善趣,后获菩提果。”即是说,以佛陀为对境,即使做一件极其微小的事,如供一束花,或供一杯水,或供一盏灯,或诵佛号,或磕三个头等,事虽微小,但功德却是相当大,以之可以暂时转人天善趣,究竟获甘露般菩提佛果。每天若能观想释迦牟尼佛而做微小供养等善事,则可积累无边资粮。虽说诸佛无别,而《白莲花论》中说,释迦牟尼佛于因地时已发愿并摄受我等五浊恶世的众生,因此贤劫千佛中,释迦牟尼佛与我们有特殊的因缘,每一个趋入佛门者皆与释迦牟尼佛有特殊的因缘。所以作为一个佛法的修学者,应当依靠佛陀而努力积累资粮。
700、佛与有学者共同的功德有哪些?到底怎样共同具足?
答:佛陀的不共法之外的法则与有学声闻缘觉是共有的,有些则与凡夫共同,因为佛陀意相续中具有的功德,在他们的相续也具有,这也只是说种类近似,而本体却相差悬殊。那么这些共同功德是指什么呢?其中无染、愿智、无碍解与六通是与圣者共有,“等”字所包括的前五通、(四)静虑、(四)无量、(四)无色、(八)解脱、(八)胜处、(十)遍处与凡圣二者同具。
701、什么叫做无染定?它在何人、何地、何界身份具足?
答:无染定:世俗智为体,修行者以他相续烦恼不缘自己而生起的意愿而入等至,出定后结合入定作为护持他心的方便。
无染定所依地:依第四静虑。无染定依于易道中最殊胜者。
无染定所依人:不动法阿罗汉(包括不动阿罗汉、缘觉、佛陀)。
无染定所依界身份:依欲界人的身份。因为以人的身份获得阿罗汉者先前唯恐他者的烦恼因己而生,而以之作为所缘,加以忆念,故是能灭尽彼之方便。
702、什么叫做愿智?它于无染定有何差别?
答:愿智:以我当知此的心愿入第四静虑等至,结果也如愿了知彼之对境。
愿智与无染定之差别:
同:本体、地、补特伽罗、所依界。
不同:
无染定:所缘为他相续未来生之有事修断;
愿智:缘色等一切法。
703、什么是四无碍解?它们的本体、所缘、地有何差别?
答:四无碍解:法无碍解、义无碍解、词无碍解、辩无碍解。
(1)法无碍解:对于名称等无碍了知名法无碍解。
(如说“瓶无常”,瓶无常此二皆是名称合起来则是一个句子,如是这样的能够诠表某种意义的法,无学圣者以无退智慧无碍了知,是法无碍解。)
(2)义无碍解:对意义无碍了知名义无碍解。
(如说“瓶无常”。对于其中所表达的瓶子无有恒常,或瓶子刹那坏灭之义,无学圣者以无退智慧无碍了知,是义无碍解。)
(3)词无碍解:对言词无碍了知,名词无碍解。
(如说“瓶无常”。以各地不同方言、语言来表达,或以不同专业学科之术语等来表达,无学圣者以无退智慧皆无碍了知是词无碍解。法无碍解与词无碍解之不同:法无碍解是指对于用同一种语言来诠表某个意义所使用的名称,句子等无碍了知;而词无碍解是指对于所使用的不同的语言,如藏语、汉语等能无碍了知。)
(4)辩无碍解:对所缘的语与道无碍了知,名辩无碍解。
即缘与断定意义相联或相违的词语无滞碍为他众明显宣讲、如是宣讲之智;以及缘自在而不忘失之等持智慧(止观)二道的无碍智。(了知语与道,即了知辩及因,语是辩,道是辩因,对于此二皆了知是辩无碍解。)
辩无碍解之本体:灭智以外的九智。(所缘语及道是有为,故除灭智。)
所缘:语及道。
依地:如应依于欲界至有顶之间的一切地。(虽然语唯在欲界及初禅,说依一切地是指,承许辩无碍解缘于语及道任何一个皆得产生,由此而说其所依地可以是一切地。)

704、边际有多少种?为什么如此得名?
答:边际有六种:无染、愿智、四无碍解中除去词无碍解而加上第四静虑边际本身称为六种边际。(第四静虑边际本身,或可理解为唯起此定,并无与定共起之慧行功德;或有说是依此边际定成就延促寿行,为第六种边际。)除词无碍解,是因为其所依地是欲界、初禅,虽然其依第四静虑边际定而得,但其不能如余五种功德而成为边际定之体,故不称为边际。
一切地所随顺,增至究竟名边际。
边际定的得名:正在修持此第四静虑边际定时,首先随顺欲界、初禅至有顶之间顺行,再从有顶至欲界,后从欲界修至四禅至此名为遍一切地,其次于四禅中,由下品而中品,乃至上上品,名增至究竟,由此二义得名边际。
705、什么是六神通?他们的总本体和分别本体是什么?
答:六种神通:神境智证通、天眼智证通、天耳智证通、
他心智证通、宿住随念智与漏尽智证通。
六通总的本体:解脱道的智慧。

706、这六通于何地具有?通过什么途径而得?他们是什么念住?都是善法吗?
答:一、六通依地:
前五通:依四静虑正禅,由易道止观平等而生故;
(不依无色定、未至定、殊胜正禅,止观不等故。)
第六通:依无漏九地。
二、以何途径而得:一切神通均是依前世轮回中修习熟练远离欲贪而得。修行尚未纯熟,则由加行而得。
三、是何念住:他心通:除身念住余之念住,缘相应法故。神境通、天耳通、天眼通,唯身念住。神境缘色香味触;天眼缘色;天耳缘声。宿住通、漏尽通:四念住。通缘五蕴一切境故。
四、善、不善、无记性:
天眼、天耳通:无覆无记性
余通:皆善性
707、佛经中所说的无学三明是什么?以何原因如此得名?
答:无学三明:无学阿罗汉相续中的最后三通是无学三明,
即宿住智证明、死生智证明、漏尽智证明。
宣说三明:
(1)以宿住智证明对治前际无明,由于忆念往昔自性衰败而生起厌离;
(2)以死生智证明对治后际无明,由随念其他所化相续的未来衰败而心生厌离;
(3)以漏尽智证明对治能遣除中际愚痴无明,因为现量证悟现在之实相。
708、什么是三种神变?此三如何打动所化众生之心?
答:三种神变:神境神变、记说神变、教诫神变。
此三种神变能打动所化众生之心,令其发心并修行:
(1)神境神变(体是神境通):以种种神通变化令所化众生生信心而引入正法;
(2)记说神变(体是他心通):以他心通了知他心及种种根基,令所化众生信受;
(3)教诫神变(体是漏尽通):以殊胜无谬之佛法进行教诫,并引导其进行修行,最终证得利益之果。
709、什么是神境通?分多少种?
答:以等持而自在幻化与行于种种对境,是神境通。
神境通分为:
幻化:
欲界幻化:幻化色香味触外四处
色界幻化:幻化色触二处
行:
意势行:极远的地方举心缘的时候即可到达
运身行:快如飞禽,于空中飞行
胜解行:由作意远方成近距离所生之行
710、欲界幻化只化外四处而不化其他处的原因是什么?二界幻化怎样具八种?
答:欲界幻化只化色香味触四处,不化声,因为声不存在同类相续;色界幻化只化色触二处,不化余三,色界无香味,并声无同类相续故。
二界幻化具八种:

711、十四种化心是哪些?为何下心不化上心?以何方式获得?
答:十四种化心:四静虑正禅中生自地与所有下地的化心之果。
一禅:自地及下地欲界有二;
二禅:自地及下地初禅欲界有三;
三禅:自地及下地共四;
四禅:自地及下地共五。
下心不化(上)心之果是因为下心劣、上心胜而不能化。
得化心方式:在静虑正行中以远离下地之贪的方式而获得。
712、化心是如何出入的?化说心有什么特殊情况?
答:一、化心从二心生(即入化心):
(1)现前化心时,从净定起现而入化心;
(2)相续时,由化心本身生化心。
出化心:从化心出而入净定。
二、化说心:
欲界:一禅地的化身以自地说心而言谈;
二禅地以上无自地说心,须现前一禅寻伺而具说心。
佛陀之化身可以随意言说,不必佛亲自开口;余者之化身须幻化者说时方能言说。
713、一相续中出现化心、说心不相违吗?迦叶尊者的身体留存于世的情况是怎样?有什么样不同的历史说法?
答:一、无相违的过失。最初加行时化心现化身后说“愿我的这一化身长久存在,尔后愿以说心而言”,逐渐通过加持而令化身言说,到最后不依化心而仅以说心便可言谈,因此无有上述过失。
二、关于迦叶尊者的身体留存情况:
克什米尔论师:死者有加持。大迦叶尊者的骨锁通过加持留存至弥勒佛出世期间可一直保存,然而不坚固的身肉等无有加持。
其余论师:死者无加持。迦叶尊者的骨锁之所以能留存实际上是依靠所有清净天人的威力而留存的。
历史上的说法:
《杂事律》:佛将入涅槃时交佛法于迦叶尊者,尊者将入灭时,结集三藏交付阿难,于印度顶礼佛陀八大遗塔,再去龙宫顶礼佛牙舍利,后去鸡足山准备入灭。山打开,尊者首先发愿:“愿佛法长久住世,愿弥勒佛出世时,依我的身体令其眷属生起出离心,趋入佛道。”然后于山中身披佛陀赐给的袈裟作吉祥卧而入灭。大地震动。未生怨王知迦叶尊者入灭,与阿难尊者前来鸡足山,以前面尊者亦有“未生怨王到来,愿山门打开”之愿力,山门打开。王与阿难尊者顶礼,阿难痛哭流泪,现在于山前有一小溪,即是阿难尊者当时流泪所成。另外,《印度佛教史》、敦珠法王的《藏密佛教史》、无垢光尊者的《三休息总说》、汉传佛教的《鸡足山志》等中皆有宣说。在《布顿佛教史》中说,弥勒佛出世距今还有七亿六千多万年,届时弥勒佛来鸡足山三次,最后一次山门打开,弥勒佛将迦叶尊者遗体置于手中,对其众多眷属说:“这就是释迦牟尼佛教下首座大弟子迦叶尊者的遗体,他身上披的就是释迦牟尼佛赐给的法衣。”弥勒佛的眷属一见之下,皆生起出离心,并证阿罗汉果位。
也有说迦叶尊者并未入涅槃,只是入灭尽定,但这种说法不合理,有些经论中已经说了,迦叶尊者是真正涅槃,并不是入灭尽定。
此处依《俱舍论》之观点,即迦叶尊者已入涅槃,并通过加持保存骨锁至弥勒佛出世。
714、多化心化一身,还是一化心化多身?化心是善、不善、无记中哪一种?此处为何说化心九处呢?
答:一、最初未熟练时,多化心只能化现一化身,因需长久勤作之故。后神通已达纯熟时,一化心也能化现多种化身。
二、修所生化心是无记法(即无覆无记中的化心);
生得化心有善、不善、无记法三种。
三、于十色处中除声外可以化余九处,按理讲实际上不可能化为根,然而所化的色香味触四境不会与根分离的缘故,由此而说化心九处。
715、请举例说明五种神境通。
答:五种神境通:
一、修得:如以人身修禅定而得神境通;
二、生得:如天龙、罗刹等一出生便具有之神境通;
三、咒成:如依甘达热等密咒而成的神境通;
四、药成:如由龟精、孔雀翎等妙药所成的神境通;
五、业成:如我乳国王与中有众生的神境通是由业力所成。
(生得与业成之不同:生得:唯转生于某一趣时,便直接具有某种神境通,如转生于天龙,直接即可变化;业成:由业力所成,不依修定而由某种业,于即生中便得神境通,或中有身,因其不是五趣,故不能说“生”,所以中有所具神境通不属生得,唯是业成。实际上生得亦是宿世业所成,但唯局限于生而即生具有;业成则强调由业而成,并不一定是生而即得。)
716、天眼、天耳通是指的什么?能取什么对境?
答:天眼、天耳是借助禅定力而在眼、耳二根之群体中形成彼禅与彼地的清净色。
天眼取色境,天耳取声境,而且二者能取遥远、细微、遮障之色、声等。
717、声闻、缘觉、佛陀能照见多远的距离?他心通有哪些呢?《宝鬘论》中回忆前世是属于宿命通吗?
答:一、若就不现行而言,并没有极大作意,声闻阿罗汉可照见一千世界,麟角喻独觉可照见二千世界,佛陀可照见三千世界;若就现行而言,即有极大作意,声闻阿罗汉可照见二千世界,麟角喻独觉可照见三千世界,佛陀可照见无量世界。(佛不论如何作意,皆随欲现前,不需加行。)
二、他心通:
生得他心通:从意乐角度言有善、不善、无记;
诸寻思者由他人的身语之相中得来的他心通及由明咒所成的他心通:是善、不善、无记;
修生的他心通:唯是善法;
地狱众生的他心通:最初刚刚出生直至苦受未扰乱心之间具有,之后则不具。
天人、旁生、饿鬼等其他众生之生得他心通恒时能了知他心。
三、《中观宝鬘论》说:“由净心施法,故得宿命通。”由不希望他人报酬等的清净法施故,当感得忆念自他往昔多生之事的宿命通。所以说由清净法布施及帮助别人写书等,感得宿命通。(另外,论中又说:“不举他过失,不说缺支等,常护惜他心,当感他心智。”如不以恶心举发他人的过失,不说他人盲聋残缺肢节等,恒常护惜他心,当感得他心智。还有:“佛塔供灯鬘,暗处置火炬,灯中施油类,能获净天眼。”由于对佛塔供养鬘,及由黑暗为害之处设置火炬,灯中添施油类等,当获得清净天眼……)