第二品分别根品问答题
98、二十二根是哪些?
答:二十二根:眼根、耳根、鼻根、舌根、身根、意根、男根、女根、命根、乐受根、身苦受根、意乐受根、意苦受根、舍受根、信根、精进根、念根、定根、慧根、未知当知根、已知根、具知根。
99、根的法相为何?
答:对任何一法能起到不共的根本性的作用,故称为根。
(所谓根即如树根,树根滋养生长枝干花叶等,而根则产生种种法而起到增上的作用。根并非十八界之外其他的法,而是由十八界中之内十二界以及法界中的一部分,因为具有根的作用,安立为根。)
100、有部说眼等五根有何四功用?经部如何承许?
答:有部说眼等五根具有四种功用:
(1)庄严身体:五根若缺少则不好看;
(2)保护身体:眼看到虎狼,可以躲开以避险;耳听到雷声可以寻找避雨处;鼻嗅到恶香知食物已坏;舌品尝到食物而知其是否有利于身体;身感到暖触而生欢喜;
(3)根由取自境而生识;
(4)成为不共名言之因:眼可以见白、红等色,耳可以听远近等声。
经部对于有部所说五根四功用唯承许第(3)生识的作用,而不承许余三种:
(1)否认庄严身体之作用:所谓庄严身体,并非以眼等根来庄严,根在内是清净色法,而根所依附的根依(如眼珠等)才是起到庄严作用;
(2)否认保护作用:见、闻到不好的外缘境,而进行躲避等,并非根起作用,因为根不能见闻等,根没有辨别能力,而应当是识见、识闻等,由此可以保护身体;
(4)否认根为不共名言之因:见白红等色,闻远近等声,应为根与识共同起作用,根起间接作用,而识起到直接即根本作用。
101、有部说男根、女根、命根、意根四根各具哪两种功用?经部如何承许?
答:有部:
男女二根之二功用:
(1)可辨别总的众生的类别;
(2)可辨别男女众生的差别。
命根:
(1)同类存在,如以人的命根则可长期安住于人的行列中;(2)同类结生,即结生后有。
意根:
(1)同类结生,以意根连接前世后世,结生后有;
(2)与意根之本体相同之功用。(意根之本即是心,心起功用以善不善引发身语善不善业。)
经部:
男根、女根:本体是身根的一部分,而并不存在实有法,唯是执著自之对境所触的有色身根,如此二根并非起到区分众生的类别与相互差别之作用,而只是说男根对于男性本体(即身根)起到根本性的作用(即增上作用,令显现男性雄壮等特点);女根对于女性本体(亦指身根)起到根本性作用(即增上作用,令显现女性娇弱等特点)。但女、男二根作为身根之一部分而与别处身根部分无有差别,所以并没有独立实体。
命根:唯起到同类存在的作用,不起同类结生的作用。
意根:同类结生。
102、五受用根如何起到染污作用?八根如何具有清净功能?
答:由身乐受与意乐受而增长贪心,由身苦受与意苦受中增长嗔心,由舍受中增长痴心,五受用根如此增上烦恼,即起到染污作用。
最后八根具有清净功能,因为依靠一切有漏根能压制烦恼,所有无漏根能断绝烦恼的种子。
103、三无漏根是哪些?以何而安立?
答:三无漏根:未知当知根、已知根、具知根。
未知当知根:于见道位具有,前未知而当知,对获得已知根起到根本性作用而安立,或说对于断除见断起根本性作用。
已知根:修道中之根,于见道已知者继续稳固串习。对于获得具知根起根本性作用,或说对于断除修断起根本性作用。
具知根:获无学道时,所具根永不退转。对于获得无余涅槃起根本性作用,或说对解脱所有烦恼,得现法乐住有根本性作用。
104、有说无明、口、手、足、私处亦应立为根,合理否?
答:这是不合理的。因为无明、口、手、足、私处虽然亦起到了行、言说、取受、走以及排泄之作用,但所谓根的安立并不只是以有因的作用而安立的。因为佛观待众生之根基,以令众生获得解脱为目的而宣说二十二根。是于宣说烦恼与清净,或说轮回与涅槃中最重要关键之法才安立为根。
105、有部与经部分别以何义而安立二十二根?
答:有部以烦恼与清净而安立二十二根:
烦恼:
烦恼之基:眼等五根、意根:这六根是心之所依,有情之本,众生心识依此六根流转轮回,故立为根;
男根、女根:此二根可以区分众生所依六根相状的类别,以及彼之差别;
命根:众生的六根依命根可以安住同类而存留。
以上为烦恼生之所依,故说为烦恼之基。
烦恼本体:五受根,由此五根可令前六根(心之所依)增上烦恼并成杂染,故为烦恼本体。
清净:
清净之基:信等五根,由此五根依前六根(心之所依)能为无漏净法积累资粮,故说为清净之基。
清净本体:三无漏根,由此三根令前六根(心之所依)成为无漏清净之法,故说为清净本体。
经部以漂流轮回与灭尽轮回义安立二十二根:
漂流轮回有所依、投生、留存、受用四种:
(1)所依:眼等五根与意根,此六根是众生实体之基,并且于中阴时也是依此六(根)处而结生(即众生于本有、中有位皆具此六根,除无色界众生)。由此立六根为轮回之所依;
(2)投生:女根、男根,以此二者令众生投生轮回,这里主要指胎生;
(3)留存:命根,众生依命根而安住同类,留存于轮回中;
(4)受用:五受根,依此五根众生分别感受各自利害。
灭尽轮回也有所依、产生、留存、受用四种:
(1)所依:信等五根,依此五根可以现前圣道,故立为所依;
(2)产生:未知当知根,依此根前不清净现已清净,最初产生无漏清净法,故立产生;
(3)留存:已知根,依此根令有情安住于清净之法,因为修道连续存在,故此根有留存义;
(4)受用:具知根,由此根感受解脱之喜乐。
106、什么是五受根?
答:身苦受根:身体非为乐受而为苦恼的感受。
乐受根:感受快乐的即是乐受根。
意乐受根:二禅以下感受心乐,是意乐受根。(即二禅之下,意识相应之乐为意乐,而三禅意识相应之乐受唯名心乐受。)
意苦受根:感觉心不快乐的是意苦受根。
舍受根:既不感觉快乐也不感到痛苦是舍受根。舍受没有身舍受与心舍受之分,唯是一个舍受根。
〖受分身受与心受,身受是指五识相应之受,心受是指第六意识相应之受,如说乐受,六识俱在时,乐在身(即五识相应)名身乐,乐在心(即意识相应)名意乐,如欲界、初禅、二禅(二禅虽无五识相应,但具意乐之贪,故亦立名意乐)。三禅无前五识,故无身乐,唯具有意识相应之乐受,此乐受已离下地意乐之贪,故立心乐受名。〗
107、舍受为何不分身、心?
答:因为心的苦乐感受多由分别念生,身的苦乐观待外境而生舍受在心无有分别,在身于境亦无贤劣的分别,在身心皆于无分别中产生,所以不需分为身心二舍,唯立一舍受根即可。
108、见修无学道之三无漏根依哪九根而安立?
答:此三无漏根依信等五根、意根、心乐受根、意乐受根与舍根此九根而安立。
109、二十二根中何者有漏、何者无漏?
答:最后三根:唯无漏,是道谛之故;
眼等五根、男女二根、命根、身苦受根、意苦受根:唯有漏,非道谛有为法故;
意根、意乐受根、乐受根、舍根、信五根:既有漏又无漏,道谛摄(即作三无漏根之体)为无漏;非道谛摄为有漏。
110、二十二根中是异熟与非异熟如何分别?
答:(是异熟、非异熟是指其体本身是否为异熟果。)
唯一是异熟:命根,由善恶业所招,故唯是异熟;
是异熟亦是非异熟:十二根,即七有色根(眼等五根、男女二根)、四受根(除意苦受根)与意根。
七有色根:业所招感的是异熟,长养生者是非异熟
四受根与意根:非异熟:善不善性,以及其他如威仪、工巧、化心
异熟:由业所招感者。
唯是非异熟:最后八根(信等五根及三无漏根),必是善法,故非异熟;意苦受根,没有无记性,唯善不善中的一种,故非异熟。
111、二十二根中具异熟与不具异熟者如何分别?
答:(具异熟与不具异熟是指其体是否为异熟因而具有将来之异熟果。)
唯一是具异熟:意苦受根,因其必为善不善法之一种,故定是异熟因而唯一具异熟。
既具异熟又不具异熟:意根,余四受根(除意苦受根)及信等五根。
意根、余四受根:所有不善与有漏善皆是具异熟;无记则是不具异熟
信等五根:有漏善具异熟;无漏部分不具异熟
唯一是不具异熟:七有色与命根,无记法故不具异熟。
112、二十二根中善、不善、无记法如何分别?
答:唯是善法:信等五根、三无漏根。
具有善、不善二者:意苦受根,善,做恶事心苦;不善,做善事心苦。(另外尼洪派论师说意苦受根亦具无记法,因做无记法心苦,故为无记。)
具善、不善、无记三者:意根,余四受根(除意苦受根)。
唯是无记法:七有色根(眼等五根、男女二根)、命根。
113、二十二根于三界中各具多少根?
答:于三界均不能安立:无漏三根。
欲界:除无垢三根余十九根。
色界:在欲界十九根基础上,再除女男二根、身苦受根、意苦受根四根外,余十五根。
除女、男二根:
(1)色界众生以远离贪恋淫行才能转生色界;
(2)女男二根极不庄严。(色界说男者,是因其具有男相而并非因其具有男根。)
除身苦受根:不存在以因缘所感受的痛苦,
(1)不存在以因所感受痛苦:无不善业,其身非为苦境;
(2)不存在以缘所感受的痛苦:其身如光,不是苦所依。
除意苦受根:断九害心故。
无色界:在色界十五根基础上,再除去五有色根、乐受根、意乐受根七根外,余八根属无色界(即信等五根、命、意、舍,共八)。
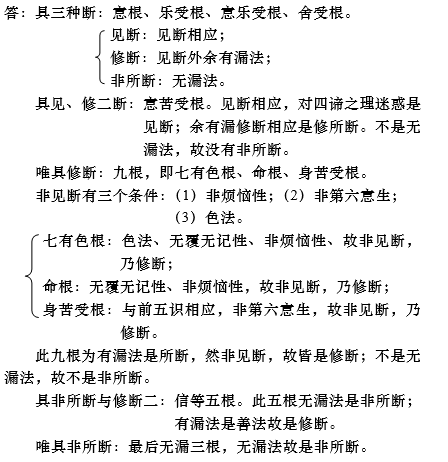
114、二十二根以三种断如何分别?

115、于三界结生时,各于最初获得几根?
答:欲界:
胎卵湿三生:于结生时最初得身根、命根二异熟根;(此三生五根渐次生起,故于最初不得余四根;意根、舍根于结生位定是烦恼性,因为有染著才会结生,故此二非为异熟本体。)
化生分三种情况:
(1)得六根:初劫如人,无女、男根(无形),唯六根(五根、命根)。
(2)得七根:男根、女根得其一(一形),加余六根。
(3)得八根:男根、女根皆具(二形),加余六根。(化生具二形唯恶趣中才有,善趣中无。)
色界:
于结生时最初新获得六根,即眼等五根与命根。(色界唯有化生,故六根顿现;离欲贪故,不具男女二根。)
无色界:
于结生时最初获得唯一是命根异熟。(意根、舍根虽亦具足但为烦恼性,故非异熟本体。)
116、三界死亡时有多少根最后灭尽?
答:无色界:死亡时命、意、舍三根最后同时灭尽;
色界:死亡时八根最后同时灭尽,八根为眼等五根、命根、意根、舍根;(色界皆是化生,生死时必具足六根。)
欲界:顿时死亡时有三种情况:
(1)十根同时灭:前说色界八根,加上二形(男女根共);
(2)九根同时灭:前说色界八根,加上一形(男女根一);
(3)八根同时灭:前说色界八根(无男女根)。
次第死亡之时,除化生外余三生有四根最后灭尽。四根即身、命、意、舍受根。
以上是就在无记法与烦恼心中死亡而言的。若以善心死亡而言,则前面所说三界各种情况都再要加上信等五根,如此无色界有八根灭尽,余可类推。
117、预流果以几根而得?
答:预流果以九根而获得:未知当知根、已知根、意根、信等五根、舍根。
未知当知根:见道十五刹那是预流向,以前未知者,现在当知(即于道类智时当知);
已知根:第十六刹那,已入修道,是道类智,前未知者,现在已全部知道,从而具已知根(从道类智乃至金刚喻定之间皆具已知根,均为修道故。道类智时是最初具足);
意根:上二根群体中存在的无漏意根;
信等五根:已无漏所摄;
舍根:欲界初禅未至定所摄的舍根。未离欲贪得预流果,唯依初禅未至定,其相应受是舍受。
于获得预流果时:
未知当知根是引因,即其住于无间道(见道第十五刹那),作为同类因,引出离系得(离系得是离开烦恼系缚之得绳,即于烦恼已不存在之位安立一得绳);
已知根是依因,即已知根住于解脱道,成为离系得之所依,也就是说这个离系得依靠解脱道上的已知根而存在。
以上未知当知根可以驱除盗贼为喻,说明以未知当知根断除了见断烦恼;已知根可以关上门来比喻,说明烦恼已不存在,唯以已知根执持一个灭尽见断烦恼的离系得。
(此处说九根得预流果,并不是说住预流果摄有几根,而是在说以几根之作用而得预流果,所以宣说了无间与解脱之二道。)
118、阿罗汉果以几根而获得?
答:阿罗汉果以九根而获得:已知根、具知根、意根、信等五根、(乐受根、意乐受根、舍受根)三者之一。
已知根:金刚喻定(无间道)所摄的修道已知根;
具知根:尽智(解脱道)所摄的无学道具知根;
意根、信等五根:于上二根群体中所存在的无漏法;
以下三者中之一:
乐受根:依第三静虑正禅;
意乐受根:依初、二静虑正禅;
舍受根:依前无色三定、四禅、初禅、未至定、初禅殊胜正禅。
119、一来果分别以几根获得?
答:一来果分别以七、八、九根而获得:
渐次一来果:
依世间道以七根得:信等五根、意根、舍根(一禅未至定);
依出世间道以八根得:信等五根、意根、舍根(一禅未至定)、已知根。
(无间道、解脱道皆依已知根,故唯一立一个无漏根。)
离贪一来果(超越证):
即于见道前已依世间道断除欲界六品惑,于见道位不取初果,而直接证得一来果。
以九根得:信等五根、意根、舍根(一禅未至定)、未知当知根、已知根。(此处未知当知根是见道之十五刹那,住于一来向;已知根是第十六刹那,住于一来果。)
120、不来果分别以几根获得?
答:不来果分别以七、八、九根获得:
渐次钝根不来果:
依世间道以七根得:信等五根、意根、舍根(初禅未至定);
依出世间道以八根得:信等五根、意根、舍根(初禅未至定)、已知根。
渐次利根不来果:
依世间道以八根得:信等五根、意根、舍根(初禅未至定)、意乐受(初禅正行);
依出世间道以九根得:信等五根、意根、舍根(初禅未至定)、意乐受(初禅正行)、已知根。(因为是利根,虽然于无间道、解脱道二受不同,但可以由舍受而入意乐受。)
离贪不来果(超越证):
即于见道已依世间道断除欲界全部九品惑,于见道位不取初果,直接证取第三不来果。
以九根得:信等五根、意根、未知当知根、已知根。
意乐受根:初、二静虑正禅
三者之一 乐受根:第三静虑正禅
舍受根:第四静虑正禅、初禅未至定、殊胜正禅
121、《发智论》说“阿罗汉以十一根得”与此处说的九根得是否相违?
答:不相违。《俱舍论》中说的九根得阿罗汉是就一次性而言的。说的十一根阿罗汉,是指有些钝根阿罗汉因反复退失,于恢复时可能会出现总共以十一根而获得。因为得阿罗汉果可以依三种受根,意乐受根、乐受根、舍受根,但于每次得果时必定只能依其中之一,不管退失几次,恢复时所依受根最多即此三种,所以从会出现的角度而说的十一根得阿罗汉果,由此九根得与十一根得无相违处。
122、既然说舍、命、意三根,具其中之一则必具三种,那么灭尽定灭尽受想,那么此时舍、意根二根在否?
答:有部:意、舍二根之体不存在,但得绳存在。
随教经部:意根不存在,但种子存在。(此种说法有不可靠处,若种子本性是心,则灭尽定时心依然存在,合理;若种子非心本性,而为无情法,则如外道说法,出定时于无情法中生心识,如顺世外道,心从地水火风中产生,如此则不合理。)
随理经部:灭尽定时无真正之心,然并不是全部心都无,而是说粗大心无,细微心还在,因为存在之心细微故,则以“无”来讲,即以否定来讲。
唯识宗:灭尽定时,粗大心识无,然于阿赖耶上,有细微种子以与阿赖耶无二无别的方式存在,即以隐藏的方式存在。
结上:灭尽定时,粗大心识无,而细微心在,三根不同时具足之过失是没有的。
123、若具足舍受根、命根、意根任一者,必定具足几根?
答:若具足舍、命、意三根之一,则定具足此三根,因为这三根不可分割。
124、若具足乐受根或身根则必定具足几根?
答:必具四根:
若具足乐受根,则必定具足四根,即命、意、舍及乐受根。如:圣者生于无色界中,可以获得三禅无漏乐根,但不必具足身根,具乐根则命、意、舍三根定具足,所以说具乐受根,必定具足的是四根。(此处说必定具足多少,并非说可以具足多少根。)
若具足身根,则必定具足四根,即命、意、舍及身根。如:凡夫生第四静虑,具身根,而三禅乐已断,命意舍具足,故具身根则必具足的唯是四根。
125、若具眼耳鼻舌及意乐受根任一根,则必具足几根?
答:各必具五根:
若具眼耳鼻舌四根任一根者,则必定具足五根,即命、意、舍、身根及眼等四者之一。因为此四根定于身根上具足。
若具意乐受根,则必具五根,即命、意、舍、乐受根及意乐受根。
126、若具身苦受根,则必具足几根?
答:若具身苦受根,则必具足七根,即命、意、身根,四受根(除意苦受根)。
具身苦受根,则一定是在欲界此七根都必具足;意苦受根不是必定具足,因为已离欲贪者则不具有,所以除之。
127、若具女根、男根、意苦受根、信等五根任一根,则必具足几根?
答:各必具八根:
若具女根、男根、意苦受根其一,则必具八根,即在具苦受根(所必具之七根)基础上再加上各自本身。
若具信等五根任一根,则必具八根,即命、意、舍及信等五根。
128、若具足已知根或具知根,则必定具足几根?
答:各必定具足十一根:
若具足已知根,则必具十一根,即:乐受根、意乐受根、舍受根、命根、意根、信等五根以及已知根本身。
若具足具知根,则必具十一根,即:乐受根、意乐受根、舍受根、命根、意根、信等五根以及具知根本身。
129、若具足未知当知根,则必定具足几根?
答:必定具足十三根,即乐受根、意乐受根、舍受根、命根、意根、信等五根、身根、身苦受根与未知当知根本身。
具未知当知根必定在欲界,所以必定具足身根、身苦受根;不具意苦受根,已离欲贪者则不具故。于见道位不具足男根或女根(通常说于见道中定具男根或女根其一),此处是据渐命终位有情从下渐舍男或女根而说。即于渐命终位,已舍男或女根,有情深心猛厉厌生死故,此时就能够入见道。所以说已舍男根或女根者,具未知当知根必定具足十三根。
130、最少会具多少根?
答:最少会具八根:
(1)断绝善根于临终位具最少八根:身根(必欲界故)、五受根、命根、意根。
(2)转生无色界之凡夫具最少八根:舍受根、命根、意根、信等五根。
131、最多会具多少根?
答:最多会具十九根:
(1)欲界中两性、未断善根,诸根具全者具十九根,除三无漏根;
(2)具贪圣者最多具十九根:
见道者:不包括后二无垢根及男、女根其一;
具贪修道者:不包括首尾二无垢根及男、女根其一。
132、色法产生的方式是怎样的?
答:欲界无根尘无声尘的最小微聚由八尘一起产生:四大、色、香、味、触。
若具根(尘),则由九种物质一起产生:前八尘及身根尘;
若具眼等四根任一根,则由十种物质一起产生:前九加上眼等根尘。色界无香、味,在欲界三种情况的基础上皆除去此二种物质即可。
133、关于色法产生有何不同观点?
答:有部:任何一色法必定具足八尘以上;
经部以上:有些有为法并非一定具足八尘,可以只具足一尘、二尘、三尘等,余不具足者以种子的形式存在,因缘具足可以现行。
134、心所法都有哪些?

135、非色法如何产生?
答:非色法就是指心、心所,不相应行及无为法。
心与心所一起产生,二者互为俱有因故;有为法与其法相生住衰灭一起产生;属于相续的所得之法与其自己同时的得绳一起产生;不属于相续的所得之法不与得绳一起产生,其多数不具得绳故;无为二灭无有产生。
136、遍大地法是哪些?
答:遍大地法是随从一切心而产生的心所。
受:心依自力而体验自之对境的差别。
(瑜伽五十五卷二页云:受云何?谓三和合故;能领纳义。受作何业?谓爱生所依为业。
成唯识论三卷二页云:受,谓领纳顺违俱非境相为性。起爱为业。能起合离非二欲故。有作是说:受有二种。一、境界受,谓领所缘。二、自性受,谓领俱触。唯自性受,是受自相。
俱舍论四卷三页云:受,谓三种领纳,苦、乐、俱非,有差别故。)
想:心毫不混杂地执著自之对境蓝黄等相。
(瑜伽三卷七页云:想云何?谓了像。又云:想作何业?谓于所缘,令心发起种种言说为乐。
成唯识论三卷二页云:想,谓于境取像为性。施设种种名言为业。谓要安立境分齐相,方能随起种种名言。
俱舍论四卷三页云:想,谓于境取差别相。)
思:于对境动摇。
(瑜伽三卷七页云:思云何?谓心造作。又云:思作何业?谓发起寻伺身语业等为业。
成唯识论三卷二页云:思,谓令心造作为性。于善品等,役心为业。谓能取境正因等相,驱役自心,令造善等。
俱舍论四卷三页云:思,谓能令心有造作。)
欲:希求对境之欲。
瑜伽三卷七页云:欲云何?谓于可乐事,随彼彼行,欲有所作性。又云:欲作何业?谓发勤为业。
成唯识论五卷十八页云:云何为欲?于所乐境,希望为性。勤依为业。有义、所乐、谓可欣境。于可欣事,欲见闻等,有希望故。于可厌事,希彼不合,望彼别离,岂非有欲?此但求彼不合离时可欣自体,非可厌事。故于可厌及中容境,一向无欲。缘可欣事,若不希望;亦无欲起。有义、所乐、谓所求境。于可欣厌,求合离等、有希望故。于中容境,一向无欲。缘欣厌事、若不希求;亦无欲起。有义、所乐、谓欲观境。于一切事欲观察者,有希望故。若不欲观,随因境势任运缘者;即全无欲。由斯理趣,欲非遍行。有说:要由希望境力,诸心心所,方取所缘。故经说欲、为诸法本。彼说不然。心等取境、由作意故。诸圣教说:作意现前,能生识故。曾无处说由欲能生,心心所故。如说诸法爱为根本,岂心心所皆由爱生。故说欲为诸法本者;说欲所起一切事业。或说善欲、能发正勤,由彼助成一切善事。故论说此勤依为业。
俱舍论四卷三页云:欲,谓希求所作事业。)
触:根、境、识三者聚合而享用对境。
(瑜伽三卷七页云:触云何?谓三和合。又云:触作何业?谓受想思所依为业。
成唯识论三卷一页云:触,谓三和。分别变异,令心心所、触境为性。受想思等所依为业。谓根境识,更相随顺,故名三和。触依彼生,令彼和合;故说为彼。三和合位、皆有顺生心所功能;说名变异。触似彼起,故名分别。根变异力,引触起时,胜彼识境;故集论等、但说分别根之变异。和合一切心及心所、令同触境。是触自性。既似顺起心所功能;故以受等所依为业。起尽经说:受想行蕴,一切皆以触为缘故。由斯故说识触受等、因二三四和合而生。瑜伽但说与受想思为所依者;思于行蕴,为主胜故;举此摄余。集论等说为受依者;以触生受,近而胜故。谓触所取可意等相,与受所取顺益等相,极相邻近,引发胜故。然触自性,是实非假。六六法中,心所性故。是食摄故。能为缘故。如受等性,非即三和。
俱舍论四卷三页云:触,谓根境识和合生,能有触对。)
智慧:能辨别诸法。
(瑜伽八十三卷三页云:所言智者,谓出世间加行妙慧。
发智论七卷四页云:云何为智?答:五识相应慧;除无漏忍,余意识相应慧。)
忆念:不忘所缘。
(瑜伽八十三卷三页云:言忆念者,于所观察一切法义,能不忘失;于久所作久所说中,能正随念。
瑜伽三卷七页云:念云何?谓于串习事,随彼彼行,明了记忆性。又云:念作何业?谓于久远所思所作所说,忆念为业。
成唯识论五卷十九页云:云何为念?于曾习境,令心明记不忘为性。定依为业。谓数忆持曾所受境,令不忘失;能引定故。于曾未受体类境中,全不起念。设曾所受,不能明记;念亦不生。故念必非遍行所摄。有说:心起必有念俱。能为后时忆念因故。彼说非理。勿于后时有痴信等,前亦有故。前心心所,或想势力,足为后时忆念因故。
俱舍论四卷三页云:念,谓于缘明记不忘。)
作意:心专注分别所缘境;
(瑜伽三卷七页云:作意云何?谓心回转。又云:作意作何业?谓引心为业。
成唯识论三卷二页云:作意、谓能警心为性。于所缘境,引心为业。谓此警觉应起心种,引令趣境;故名作意。虽此亦能引起心所;心是主故;但说引心。有说:令心回趣异境;或于一境持心令住故名作意。彼俱非理。应非遍行。不异定故。
俱舍论四卷三页云:作意、谓能令心警觉。)
胜解:将所缘境执为功德。
(瑜伽三卷七页云:胜解云何?谓于决定事,随彼彼行,印可随顺性。又云:胜解作何业?谓于所缘,任持功德过失为业。
成唯识论五卷十九页云:云何胜解?于决定境,印持为性。不可引转为业。谓邪正等教理证力,于所取境,审决印持。由此异缘不能引转。故犹豫境,胜解全无。非审决心,亦无胜解。由斯胜解,非遍行摄。有说:心等取自境时,无拘碍故;皆有胜解。彼说非理。所以者何?能不碍者,即诸法故。所不碍者,即心等故。胜发起者,根作意故。若由此故彼胜发起;此应复待余。便有无穷失。
俱舍论四卷三页云:胜解,谓能于境印可。)
等持(三摩地):心一缘专注。
(俱舍论二十八卷六页云:此中等持,颂说为定。等持与定,名异体同。故契经说心定等定、名正等持。此亦名为心一境性。义如前释。
瑜伽三卷七页云:三摩地云何?谓于所观察事,随彼彼行,审虑所依心一境性。又云:三摩地作何业?谓智所依为业。
杂集论一卷十一页云:三摩地者,于所观事,令心专一,为体;智所依止为业。令心专一者,于一境界,令心不散故。智所依者:心处静定,知如实故。
俱舍论四卷三页云:三摩地,谓心一境性。)
137、哪些是大善地法?
答:大善地法恒常随从一切善心而生。
信心:从烦恼心与随眠烦恼中得以清净的信心。
(瑜伽八十三卷二页云:若即于彼补特伽罗处所而起故,名为信。
成唯识论六卷一页云:云何为信?于实德能、深忍乐欲,心净为性。对治不信,乐善为业。然信差别,略有三种。一、信实有。谓于诸法实事理中,深信忍故。二、信有德。谓于三宝真净德中,深信乐故。三、信有能,谓于一切世出世善,深信有力能得能成;起希望故。由斯对治不信彼心,爱乐证修世出世善。忍,谓胜解。此即信因。乐欲,谓欲。即是信果。确陈此信自相是何?岂不适言心净为性。此犹未了彼心净言。若净即心,应非心所。若令心净,惭等何别?心俱净法,为难亦然。此性澄清,能净心等。以心胜故,立心净名。如水清珠,能清浊水。惭等虽善,非净为相。此净为相。无滥彼失。又诸染法,各别有相。唯有不信,自相浑浊,复能浑浊余心心所。如极秽物,自秽秽他。信正翻彼,故净为相。有说:信者,爱乐为相,应通三性。体应即欲。又应苦集,非信所缘。有执信者,随顺为相。应通三性。即胜解欲。若印顺者,即胜解故。若乐顺者,即是欲故。离彼二体,无顺相故。由此应知心净是信。
俱舍论四卷四页云:此中信者,令心澄净。有说:于谛实业果中,现前忍许,故名为信。)
不放逸:珍爱功德的不放逸。
(瑜伽五十七卷十八页云:不放逸者,谓修习诸善法,防护不善心。因果相属故,俱应为彼相。此复有五种应知。一、求财不放逸。二、守财不放逸。三、护身不放逸。四、护名不放逸。五、行法不放逸。
成唯识论六卷四页云:不放逸者,精进三根,于所断修,防修为性。对治放逸,成满一切世出世间善事为业。谓即四法,于断修事,皆能防修,名不放逸。非别有体,无异相故。于防恶事修善事中,离四功能,无别用故。虽信惭等,亦有此能;而方彼四,势用微劣。非根遍策,故非此依。岂不防修是此相用?防修何异精进三根。彼要待此,方有作用。此应复待余,便有无穷失。勤唯遍策,根但为依,如何说彼有防修用?汝防修用,其相云何?若普依持,即无贪等。若遍策录,不异精进。止恶进善,即总四法,令不散乱,应是等持。令同取境,与触何别。令不忘失,即应是念。如是推寻不放逸用,离无贪等,竟不可得。故不放逸,定无别体。
俱舍论四卷四页云:不放逸者,修诸善法,离诸不善法。复何名修?谓此于善,专注为性。余部经中,有如是释,能守护心,名不放逸。
入阿毗达磨论上七页云:不放逸,谓修诸善法,违害放逸,守护心性。)
轻安:内心堪能之轻安。
(显扬一卷五页云:轻安者,谓远离粗重、身心调畅为体。断粗重障为业。如前乃至能增长轻安为业。如经说:适悦于意,身及心安。
成唯识论六卷四页云:安,谓轻安。远离粗重,调畅身心,堪任为性。对治昏沉,转依为业。谓此伏除能障定法,令所依止,转安适故。
俱舍论四卷四页云:轻安者:谓心堪任性。岂无经亦说有身轻安耶?虽非无说;此如身受,应知亦尔。如何可立此为觉支?应知此中身轻安者,身堪任性。复如何说此为觉支?能顺觉支,故无有失。以身轻安,能引觉支心轻安故。于余亦见有是说耶?有。如经说:喜及顺喜法,名喜觉支。嗔及嗔因缘,名嗔恚盖。正见,正思维,正勤,名慧蕴。思维及勤,虽非慧性;随顺慧故,亦得慧名。故身轻安,顺觉支故,得名无失。
入阿毗达磨论上七页云:心堪任性,说名轻安。违害昏沉,随顺善法。)
舍心:心不随沉掉所转获得自在的舍心。
(瑜伽三十一卷九页云:云何为舍?谓于所缘、心无染污、心平等性;于止观品。调柔正直、任运转性;及调柔心有堪能性;令心随与任运作用。
显扬一卷六页云:舍者,谓总摄无贪无嗔无痴精进为体。依此舍故,得心平等,得心正直,心无发动,断发动障,为业。如前乃至增长舍为业。由不放逸,除遣染污。由彼舍故,放已除遣,不染污住。如经说:为除贪忧,心依止舍。
俱舍论四卷四页云:心平等性、无警觉性,说名为舍。如何可说于一心中,有警觉性、无警觉性、作意与舍二相应起?岂不前说诸心心所,其相微细,难可了知。有虽难了,由审推度而复可知?此最难知。谓相违背而不乖反。此有警觉,于余则无。二既悬殊;有何乖反。若尔,不应同缘一境;或应一切皆互相应?如是种类所余诸法、此中应求如彼理趣。今于此中,应知亦尔。
入阿毗达磨论上七页云:心平等性、说名为舍。舍背非理、及向理故。由此势力,令心于理及于非理,无向无背,平等而住,如持秤缕。)
知惭:恭敬功德与具功德者之惭。
(显扬一卷五页云:惭者,谓依自增上、及法增上,羞耻过恶为体。断无惭障为业。如前乃至增长惭为业。如经说:惭于所惭,乃至广说。
成唯识论六卷二页云:云何为惭?依自法力,崇重贤善为性。对治无惭,止息恶行为业。谓依自法尊贵增上,崇重贤善,羞耻过恶。对治无惭,息诸恶行。
入阿毗达磨论上七页云:惭,谓随顺正理、白法增上所生、违爱等流、心自在性。由此势力,于诸功德及有德者恭敬而往。)
有愧:畏惧罪业之有愧。
(显扬一卷五页云:愧者,谓依世增上,羞耻过恶为体。断无愧障为业。如前乃至增长愧为业。如经说:愧于所愧,乃至广说。
成唯识论六卷二页云:云何为愧?依世间力,轻拒暴恶为性。对治无愧,止息恶行为业。谓依世间诃厌增上,轻拒暴恶,羞耻过罪。对治无愧,息诸恶业。
入阿毗达磨论上七页云:愧,谓修习功德为先,违痴等流,诃毁劣法。由此势力,于罪见怖。)
无贪:
(显扬一卷五页云:无贪者,谓于有有具,厌离无执,不藏不爱,无著为体。能断贪障为业。如前乃至增长无贪为业。如经说:无贪善根。
成唯识论六卷三页云:云何无贪?于有有具,无著为性。对治贪著,作善为业。)
无嗔:
(显扬一卷五页云:无嗔者,谓于诸有情,心无损害,慈愍为体。能断嗔障为业。如前乃至增长无嗔为业。如经说:无嗔善根。
成唯识论六卷三页云:云何无嗔?于苦苦具,无恚为性。对治嗔恚,作善为业。善心起时,随缘何境,皆于有等无著无恚。观有等立,非要缘彼。如前惭愧,观善恶立,故此二种,俱遍善心。)
无害:不损恼他众之无害。
(瑜伽八十三卷八页云:言无害者,谓能违拒执持刀杖斗诤等事。)
精进:喜爱善法之精进。
(瑜伽八十三卷二页云:言精进者,发起加行,其心勇悍。
显扬一卷五页云:精进者,谓心勇、无堕、不自轻贱、为体。断懈怠障为业。如前乃至增长精进为业。如经说:起精进住、有势、有勤、有勇、坚猛、不舍善轭。
入阿毗达磨论上七页云:精进,谓于善不善法生灭事中,勇悍为性。即是沉溺生死泥者、能策励心、令速出义。)
138、哪些是大烦恼地法?
答:大烦恼地法恒时随从一切烦恼心而生。
无明(痴):不懂得业因果等道理的愚痴无明。
(瑜伽八卷三页云:无明者,谓由亲近不善丈夫,闻非正法,不如理作意故;及由任运失念故;于所知事,若分别不分别染污无知为体。
显扬一卷六页云:无明者,谓不正了真实为体。或是俱生,或分别起。能障正了为业。如前乃至增长无明为业。如经说:诸有愚痴者,无明所伏蔽。
杂集论一卷十三页云:无明者,谓三界无智为体,于诸法中,邪决定疑杂染生起所依为业。邪决定者,谓颠倒智。疑者,犹豫。杂染生起者,谓贪等烦恼现行。彼所依者,谓由愚痴,起诸烦恼。)
放逸:不放逸的违品放逸。
(瑜伽八十九卷八页云:于诸善品,不乐勤修;于诸恶法,心无防护,故名放逸。
成唯识论六卷十九页云:云何放逸?于染净品,不能防修,纵荡为性。障不放逸,增恶损善所依为业。谓由懈怠及贪嗔痴,不能防修染净品法;总名放逸。非别有体。虽慢疑等,亦有此能;而方彼四,势用微劣障三善根、遍策法故。推究此相,如不放逸。
俱舍论四卷五页云:逸,谓放逸。不修诸善,是修诸善所对治法。
入阿毗达磨论上八页云:不修善法,名为放逸。违前所说不放逸性。即是不能守护心义。)
懈怠:精进的违品懈怠。
(瑜伽六十二卷二页云:云何懈怠?谓执睡眠偃卧为乐,昼夜唐捐;舍众善品。
显扬一卷九页云:懈怠者,谓耽著睡眠,倚卧乐故;怖畏升进,自轻蔑故;心不勉励为体。能障发起正勤为业。乃至增长懈怠为业。如经说:若有懈怠,必退正勤。乃至广说。
成唯识论六卷十九页云:云何懈怠?于善恶品修断事中,懒惰为性。能障精进,增染为业。谓懈怠者,滋长染故。于诸染事而策勤者,亦名懈怠。退善法故。于无记事而策勤者;于诸善品,无进退故。是欲胜解。非别有性。如于无记忍可乐欲,非净非染,无信不信。
入阿毗达磨论上八页云:心不勇悍,名为懈怠。与前所说精进相违。)
不信:信心的违品不信。
(瑜伽六十二卷一页云:云何不信?谓于佛法僧,心不清净;于苦集灭道,生不顺解。
显扬一卷九页云:不信者,谓于有体、有德、有能,心不净信为体。障信为业。乃至增长不信为业。如经说。若人不住不净信心,终无退失所有善法。乃至广说。
杂集论一卷十七页云:不信者,谓愚痴分,于诸善法,心不忍可,心不清净,心不悕望为体,懈怠所依为业。懈怠所依者:由不信故,无有方便加行乐欲。
俱舍论四卷五页云:不信者,谓心不澄净。是前所说信所对治。
入阿毗达磨论上八页云:心不澄净,名为不信。是前所说信相违法。)
昏沉:神志不清的昏沉。
(法蕴足论八卷十四页云:云何昏沉?谓身重性,心重性,乃至[梦-夕+登]瞢愦闷,总名昏沉。)
掉举:向外散乱的掉举。
(瑜伽十一卷四页云:掉举者,谓因亲属寻思,国土寻思,不死寻思,或随忆念昔所经历戏笑欢娱所行之事,心生諠动腾跃之性。
显扬一卷九页云:掉举者,谓依不正寻求,或复追念曾所经见戏乐等事,心不静息为体。能障奢摩他为业。乃至增长掉举为业。如经说:汝为掉动,亦复高举。乃至广说。
成唯识论六卷十七页云:云何掉举?令心于境、不寂静为性。能障行舍、奢摩他、为业。有义、掉举、贪一分摄。论唯说此是贪分故。此由忆昔乐事生故。有义、掉举、非唯贪摄。论说掉举、遍染心故。又掉举相、谓不寂静。说是烦恼共相摄故。掉举离此,无别相故。虽依一切烦恼假立;而贪位增,说为贪分。有义、掉举、别有自性。遍诸染心。如不信等。非说他分、体便非实;勿不信等、亦假有故。而论说为世俗有者;如睡眠等,随他相说。掉举别相,谓即嚣动。令俱生法,不寂静故。若离烦恼,无别此相;不应别说障奢摩他。故不寂静,非此别相。
杂集论一卷十七页云:掉举者,谓贪欲分,随念净相,心不寂静为体;障奢摩他为业。随念净相者,谓追忆往昔,随顺贪欲戏笑等故;心不寂静。
俱舍论四卷五页云:掉,谓掉举。令心不静。)
139、哪些是大不善地法?
答:大不善地法随从不善心而产生。(参见135题答案)
无惭:
(瑜伽八十九卷七页:于所作罪,望己不羞,故名无惭。
显扬一卷八页云:无惭者,谓于自及法二种增上,不耻过恶为体。能障惭为业。乃至增长无惭为业。如经说:不惭所惭,无惭生起恶不善法。乃至广说。
成唯识论六卷十七页云:云何无惭?不顾自法,轻拒贤善为性。能障碍惭,生长恶行为业。谓于自法无所顾者,轻拒贤善,不耻过恶,障惭,生长诸恶行故。
集论一卷九页云:何等无惭?谓贪嗔痴分,于诸过恶,不自羞为体,一切烦恼及随烦恼助伴为业。)
无愧:
(瑜伽八十九卷七页云:于所作罪,望他不耻,故名无愧。
显扬一卷八页云:无愧者,谓于世增上,不耻过恶为体。能障愧为业。乃至增长无愧为业。如经说不愧所愧,无愧生起恶不善法。乃至广说。
成唯识论六卷十七页云:云何无愧?不顾世间,崇重暴恶为性。能障碍愧,生长恶行为业。谓于世间,无所顾者,崇重暴恶,不耻过罪,障愧,生长诸恶行故。)
140、哪些是小烦恼地法?其特点是什么?
答:小烦恼地法:
怒(忿):见到作害的对境而生嗔或苦恼心之怒。
(瑜伽八十九卷七页云:若嗔恚缠,能令面貌惨裂奋发,说名为忿。
成唯识论六卷十五页云:云何为忿?依对现前不饶益境,愤发为性。能障不忿,执仗为业。谓怀忿者,多发暴恶身表业故。此即嗔恚一分为体。离嗔,无别忿相用故。
显扬一卷七页云:忿者,谓于现在违缘,令心愤发为体。能障无嗔为业。乃至增长忿为业。
杂集论一卷十六页云:忿者,依止现前不饶益相,嗔之一分,心怒为体;执仗愤发所依为业。当知忿等是假建立,离嗔等外,无别性故。
俱舍论二十一卷五页云:于情非情,令心愤发,说名为忿。)
恨:愤怒后屡生恼心之恨。
(瑜伽八十九卷七页云:内怀怨结,故名为恨。
显扬一卷七页云:恨者,谓于过去违缘,结怨不舍为体。能障无嗔为业。乃至增长恨为业。
成唯识论六卷十五页云:云何为恨?由忿为先,怀恶不舍,结怨为性。能障不恨,热恼为业。谓结恨者、不能含忍;恒热恼故。此亦嗔恚一分为体。离嗔,无别恨相用故。
杂集论一卷十六页云:恨者,自此已后,即嗔一分,怀怨不舍为体;不忍所依为业。自此后者,谓从忿后。不忍者,谓不堪忍不饶益事。
俱舍论二十一卷五页云:恨,谓于忿所缘事中,数数寻思,结怨不舍。
入阿毗达磨论上十四页云:恨,谓于忿所缘事中,数数寻思,结怨不舍。)
谄:心术不正狡猾之谄。
(瑜伽八十九卷七页云:心不正直,不明不显,解行邪曲;故名为谄。
显扬一卷八页云:谄者,谓为欺彼故,诈现恭顺,心曲为体。能障爱敬为业。乃至增长谄为业。如经说:忿、恨、覆、恼、嫉、悭、诳、谄。
成唯识论六卷十六页云:云何为谄?为网他故;矫设异仪,险曲为性。能障不谄,教诲,为业。谓谄曲者,为网帽他,曲顺时宜,矫设方便。为取他意或藏己失。不任师友正教诲故。此亦贪痴一分为体。离二,无别谄相用故。
杂集论一卷十七页云:谄者,耽著利养,贪痴一分,矫设方便,隐实过恶为体;障正教授为业。矫设方便隐实过恶者,谓托余事以避余事。障正教授者,由不如实发露所犯,不任教授故。
俱舍论二十一卷五页云:谄,谓心曲。由此不能如实自显。或矫非拨,或设方便,令解不明。
入阿毗达磨论上十四页云:谄,谓心曲。)
嫉妒:不能忍受他人圆满的嫉妒。
(瑜伽八十九卷七页云:心怀染污,不喜他荣,故名为嫉。
显扬一卷八页云:嫉者,谓于他所有功德名誉恭敬利养,心妒不悦为体。能障慈仁为业。乃至增长嫉为业。
成唯识论六卷十六页云:云何为嫉?徇自名利,不耐他荣,妒忌为性。能障不嫉,忧戚为业。谓嫉妒者,闻见他荣,深怀忧戚,不安隐故。此亦嗔恚一分为体。离嗔,无别嫉相用故。
俱舍论二十一卷四页云:嫉,谓于他诸兴盛事,令心不喜。)
恼:紧紧执著罪业之恼。
(瑜伽八卷六页云:能引衰损,故名为恼。
显扬一卷八页云:恼者,谓于过犯,若他谏诲,便发粗言,心暴不忍为体。能障善友为业。乃至增长恼为业。
成唯识论六卷十五页云:云何为恼?忿恨为先,追触暴热,佷戾为性。能障不恼,蛆螫为业。谓追往恶,触现违缘,心便佷戾,多发嚣暴凶鄙粗言,蛆螫他故。此亦嗔恚一分为体。离嗔,无别恼相用故。
杂集论一卷十六页云:恼者,忿恨居先,嗔之一分,心戾为体;高暴粗言所依为业。生起非福为业;不安隐住为业。高暴粗言者:谓语现凶踈,切人心腑。
入阿毗达磨论上十四页云:恼,谓坚执诸有罪事;由此不受如理谏诲。俱舍论二十一卷五页云:恼,谓坚执诸有罪事;由此不取如理谏悔。)
覆:隐瞒罪过之覆。
(瑜伽八十四卷十一页云:由萨迦耶以为根本,各异世间见趣差别我慢增上爱现行故,名覆。
显扬一卷八页云:覆者,谓于过犯,若他谏诲,若不谏诲;秘所作恶为体。能障发露悔过为业。乃至增长覆为业。
成唯识论六卷十五页云:云何为覆?于自作罪,恐失利誉,隐藏为性。能障不覆,悔恼为业。谓覆罪者,后必悔恼,不安隐故。有义、此覆、痴一分摄。论唯说此、痴一分故。不惧当苦,覆自罪故。有义、此覆、贪痴一分摄。亦恐失利誉,覆自罪故。论据粗显,唯说痴分。如说掉举是贪分故。然说掉举遍诸染心,不可执为唯是贪分。
杂集论一卷十六页云:覆者,于所作罪,他正举时,痴之一分,隐藏为体;悔不安住所依为业。法尔覆藏所作罪者,心必忧悔;由此不得安隐而住。
俱舍论二十一卷一页云:隐藏自罪,说名为覆。)
吝啬:不向他众施予法财等与布施相违之心态的吝啬。
诳:明明无有功德反装作有功德而欺骗他众之诳。
(瑜伽八十九卷七页云:为欺誷彼,内怀异谋,外现别相,名为诳心。
显扬一卷八页云:诳者,谓为惑乱他,现不实事,心诡为体。能障爱敬为业。乃至增长诳为业。
集论一卷八页云:何等为诳?谓耽著利养,贪痴一分,诈现不实功德为体;邪命所依为业。
成唯识论六卷十六页云:云何为诳?为获利誉,矫现有德,诡诈为性。能障不诳,邪命为业。谓矫诳者,心怀异谋,多现不实邪命事故。此即贪痴一分为体。离二,无别诳相用故。
俱舍论二十一卷五页云:诳,谓惑他。
入阿毗达磨论上十四页云:诳,谓惑他。)
骄:自高自大之骄。
害:损恼他众之害。
(瑜伽八十四卷十八页云:又害者,谓显示摄受上品怨嫌故。
显扬一卷八页云:害者,谓逼恼有情,无悲、无愍、无哀、无怜、无恻,为体。能障不害为业。乃至增长害为业。如经说:诸有害者、必损恼他。
成唯识论六卷十六页云:云何为害?于诸有情,心无悲愍,损恼为性。能障不害,逼恼为业。谓有害者,逼恼他故。此亦嗔恚一分为体。离嗔无别害相用故。嗔害别相,准善应说。
俱舍论二十一卷五页云:害,谓于他能为逼迫,由此能行打骂等事。
入阿毗达磨论上十四页云:害,谓于他能为逼迫,由此能行打骂等事。)
小烦恼地法的特点:(1)唯是修所断;(2)意识地起无明相应;(3)各别现行。
141、不定心所是哪些?
答:不定心所有八个:寻、伺、悔、睡眠、贪、嗔、慢、疑。
寻:(显扬一卷十页云:寻者:谓或时由思,于法造作,或时由慧、于法推求,散行外境,令心粗转为体。障心内净为业。乃至增长寻为业。
入阿毗达磨论上七页云:寻,谓于境令心粗为相,亦名分别思维。想风所系,粗动而转。此法即是五识转因。)
伺:(显扬一卷十页云:伺者,谓从阿赖耶识种子所生,依心所起,与心俱转相应;于所寻法,略行外境。令心细转为体。余如寻说。乃至增长伺为业。由此与心同缘一境,故说和合,非不和合。如薄伽梵说:若于此伺察;即于此了别。若于此了别;即于此伺察。是故此二,恒和合,非不和合。此之二法,不可施设离别殊异。复如是说:心心法行,不可思议。证有此二阿笈摩者,如薄伽梵说:由依寻伺故,发起言说。非无寻伺。
入阿毗达磨论上七页云:伺,谓于境令心细为相;此法即是随顺意识于境转因。)
悔:(成唯识论七卷一页云:悔,谓恶作。恶所作业,追悔为性。障止为业。此即于果,假立因名。先恶所作业,后方追悔故。悔先不作,亦恶作摄。如追悔言:我先不作如是事业,是我恶作。
恶作:发智论二卷九页云:云何恶作?答:诸心燋灼懊变恶作心追悔性,是谓恶作。
显扬一卷十一页云:恶作者,谓于已作未作善不善事,若染不染,怅怏追变为体。能障奢摩他为业。乃至增长恶作为业。如经说:若怀追悔,则不安隐,乃至广说。)
睡眠:(瑜伽十一卷四页云:睡眠者,谓心极昧略。又顺生烦恼,坏断加行,是昏沉性。心极昧略,是睡眠性。是故此二合说一盖。又昏昧无堪任性,名昏沉。昏昧心极略性,名睡眠。由此昏沉,生诸烦恼随烦恼时,无余近缘如睡眠者。诸余烦恼及随烦恼,或应可生,或应不生。若生昏昧,睡眠必定皆起。
显扬一卷十页云:睡眠者,谓略摄于心,不自在转为体。能障毗钵舍那为业。乃至增长睡眠为业。如经说:贪著睡眠味,如大鱼所吞。
成唯识论七卷一页云:眠,谓睡眠。令身不自在,昧略为性。障观为业。谓睡眠位,身不自在,心极闇劣,一门转故。昧,简在定。略,别寤时。令,显睡眠非无体用。有无心位,假立此名。如余盖缠,心相应故。
杂集论一卷十九页云:睡眠者,依睡因缘,是愚痴分,心略为体。或善,或不善,或无记;或时,或非时;或应尔,或不应尔。越失所作依止为业。睡因缘者,谓羸瘦疲倦,身分沉重,思维闇相,舍诸所作,曾数此时串习睡眠,或他咒术神力所引,或因动扇凉风吹等。愚痴分言,为别于定。又善等言、为显此睡非定痴分。时者,谓夜中分。非时者,谓所余分。应尔者,谓所许时。设复非时,或因病患,或为调适。不应尔者,谓所余分。越失所作依止为业者,谓依随烦恼性睡眠说。)
贪:(瑜伽八卷三页云:谓由亲近不善丈夫,闻非正法,不如理作意故;及由任运失念故;于外及内可爱境界,若分别不分别染著为体。
显扬一卷六页云:谓于五取蕴,爱乐、覆藏、保著、为体。或是俱生,或分别起。能障无贪为业。障得菩提资粮圆满为业。损害自他为业。能趣恶道为业。增长贪欲为业。如经说:诸有贪爱者,为贪所伏蔽。
成唯识论六卷八页云:于有有具,染著为性。能障无贪,生苦为业。谓由爱力、取蕴生故。
杂集论一卷十三页云:贪者,三界爱为体,生众苦为业。生众苦者:谓由爱力,五取蕴生故。)
嗔:(显扬一卷六页云:嗔者,谓于有情,欲兴损害为体。或是俱生,或分别起。能障无嗔为业。如前乃至增长嗔恚为业。如经说:诸有嗔恚者,为嗔所伏蔽。
成唯识论六卷八页云:云何为嗔?于苦苦具,憎恚为性。能障无嗔,不安隐性,恶行所依,为业。谓嗔必令身心热恼,起诸恶业,不善性故。
杂集论一卷十三页云:嗔者,于诸有情苦及苦具,心憎恚为体;不安隐住恶行所依为业。不安隐住者,谓心怀憎恚,多住苦故。)
慢:(瑜伽八卷三页云:慢者,谓由亲近不善丈夫,闻非正法,不如理作意故;及由任运失念故;于外及内、高下、胜劣,若分别不分别高举为体。
显扬一卷六页云:慢者,谓以他方己,计我为胜、我等、我劣;令心恃举为体。或是俱生,或分别起。能障无慢为业。如前乃至增长慢为业。如经说:三种慢类。我胜慢类,我等慢类,我劣慢类。
成唯识论六卷八页云:云何为慢?恃己于他,高举为性。能障不慢,生苦为业。谓若有慢,于德有德,心不谦下。由此生死轮转无穷,受诸苦故。此慢差别有七九种。谓于三品我德处生。一切皆通见修所断。圣位我慢既得现行;慢类由斯起亦无失。
杂集论一卷十三页云:慢者,依止萨迦耶见心,高举为体;不敬苦生所依为业。不敬者,谓于师长及有德所而生憍傲。苦生者,谓生后有故。)
疑:(瑜伽八卷三页云:疑者,谓由亲近不善丈夫,闻非正法,不如理作意故;即于所知事,唯用分别异觉为体。
显扬一卷七页云:疑者,谓于诸谛,犹豫不决为体。唯分别起。能障无疑为业。如前乃至增长疑为业。如经说:犹豫者疑。
成唯识论六卷九页云:云何为疑?于诸谛理,犹豫为性。能障不疑善品为业。谓犹豫者,善不生故。有义,此疑以慧为体。犹豫简择,说为疑故。毗助末底,是疑义故。末底般若,义无异故。有义,此疑别有自体。令慧不决,非即慧故。瑜伽论说:六烦恼中,见,世俗有。即慧分故。余是实有。别有性故。毗助末底,执慧为疑;毗助若南,智应为识。界由助力,义便转变。是故此疑,非慧为体。
杂集论一卷十三页云:疑者,于谛犹豫为体;善品不生依止为业。于谛犹豫者,亦摄于宝犹豫。如其所应,灭道谛摄故。善品不生者,谓由不决,不造修故。)
142、什么是决定心所与不定心所?
答:决定心所是指其类别决定,如大善地法,只要是善心,心所生起,其必定相应生起;
不定心所是指类别不定,并非指善恶不定。如贪唯是不善或有覆无记(色界),而没有善。
143、欲界善心生起,随从之心所有多少?
答:欲界善心生起有二十二个心所随从生起:
十遍大地法:随一切心而产生故;
十大善地法:随一切善心而生故;
寻伺心所:欲界是有寻有伺地。
如果也有善的悔心,则共二十三个心所。(悔心,对于已作不善、未作善而悔是善悔心;对于已作善、未作不善而悔是恶悔心。)
144、不善心生,有多少心所随从?
答:一、不善心与二十心所俱生者分二:
(1)不善与无杂相应(即与不共无明相应):
遍大地法十个:随一切心而生故;
大烦恼地法六个:随烦恼心生故(不善、有覆皆是烦恼性);
大不善地法六个:随不善心生故;
寻伺:不善心唯在欲界,欲界是有寻有伺地。
(2)不善与不善见相应:
遍大地法十,大烦恼地法六,大不善地法二,寻伺二,
其中不善见(邪见、见取见、戒禁取见)是遍大地法之慧心所摄。
二、不善心与二十一心所俱生:
贪、嗔、慢、疑以及十个小烦恼法、不善后悔,这些不善法中具足任何一者,都将有二十一心所产生:即遍大地法十,大烦恼地法六,大不善地法二,寻伺二,以及前一不善法本身。
145、欲界无记法有多少相应心所一起产生?
答:有覆无记心具有十八心所:
遍大地法十个:随一切心而生故;
大烦恼地法六个:不善与有覆皆烦恼性;
寻伺:欲界有覆心故有寻有伺。
无覆无记心具有十二心所:
遍大地法十个:随一切心而生故;
寻伺:欲界心故有寻有伺。
146、睡眠属于何种心?
答:睡眠从属于善、不善、无记一切法,与彼等皆不相违,因而任何一法均可加上睡眠。
147、上二界心如何具有诸心所?
答:一、第一静虑:
(1)除不善法十个:嗔、小烦恼地法七个(除谄诳骄)、无惭、无愧。(在一禅中无不善,不断不善则无法生一禅。)
(2)除悔:悔与意苦受相应,色界离意苦,故没有悔。
(3)除睡眠:睡眠是心内收状态,色界心内收则成等持,故无睡眠,或说色界无段食故无睡眠。
二、第一静虑殊胜正禅:在第一静虑基础上更除寻,因为此地远离了对寻的贪心。
三、第二静虑以上:
(1)更除伺:远离了对伺的贪心;
(2)亦除谄诳:此地以上无主尊与眷属故无谄诳。
一禅有主尊与眷属故而有谄诳。
148、无惭、无愧有何不同?
答:无惭:是指不恭敬功德与具功德者。
无愧:是指不畏惧罪业。
(或有说:于所造罪,自观无耻,说名无惭;于所造罪,观他无耻,说名无愧。)
149、喜爱与恭敬有何不同?他们存在于何界?
答:喜爱是信心,分二:染污性喜爱,如爱自己的儿子、妻子;
非染污性喜爱,如对佛陀、上师之欢喜心。
恭敬:是指知惭,恭敬功德及具功德者。
二者存在于欲界、色界。无色界中无,因为互相不为对境故。
150、寻、伺有何差别?
答:寻:是指心对事物本体的粗大认识。
伺:是指心对事物差别的细微认识。
151、慢、骄有何差别?
答:慢:是指认为种姓与功德等已高人一筹,胜人一筹的傲气。
骄:是对自己的相貌、勇敢等法之贪执之心已达到极点。
152、心、意、识三者在有部与经部中各如何解释?
答:有部:净不净界种种差别故名为心;为他作所依止故名为意;作能依止故名为识。
经部:集起名心;思量名意;了别名识。
153、心、心所的异名是哪些?
答:异名有四:
(1)有依:心、心所依于六根而生;
(2)有缘:心、心所缘于外境而起;
(3)有形相:心、心所取外境有青黄之相;
(4)相应:心、心所平等而住。
154、心、心所五种相应是什么?
答:(1)根依相应:心王依眼根,心所亦依眼根;
(2)所缘相应:心王、心所同执一外境;
(3)形相相应:心王、心所同取一形相;
(4)时间刹那相应:心王、心所同时生灭;
(5)每一物质相应:心王、心所体各是一个,如无二受等。
155、不相应行有哪些?
答:不相应行有十四种:得绳、非得、同类、无想(异熟)、无想定、灭尽定、命、四相(生住衰灭)、名称、词句、文字。
156、什么叫不相应行?
答:《俱舍论自释》中说:“如是诸法心不相应,非色等性行蕴所摄,是故名心不相应行。”
157、得绳是什么?有何分类?
答:得绳是指所得法对于补特伽罗来说能具有之物质。
得绳分为新得与具得二种:
一、新得:(1)未失新得:以前从未得到过之新得;
(2)已失新得:以前得过失毁后重新获得。
二、具得:得到后,于第一刹那后之相续名具得。
(1)持续具得:是指诸如彼等从第二刹那以后的得绳持续产生。①未失新得之具得:如得无漏初刹那定后第二刹那至出定间;②失后新得之具得:如先得初禅后遇缘退失,后又重新修得,是失后新得;第二刹那始至出定间是失后新得之具得。
(2)本有之具得:凡夫对有顶烦恼未曾生起对治而具有本有之具得。
158、什么是非得?如何分类?
答:所得之法对于补特伽罗来说不具有的物质,即为非得,其有二种:
(1)未得之非得:如生起无学道第一刹那时,对于有顶烦恼的非得。(此有顶烦恼于凡夫及有学相续中无始劫来一直存在未曾失去,无学道尽智生起时有顶烦恼方断尽而失去,此时对之则具有非得。)
(2)不具之非得:如从禅定中退失后第二刹那时生起,对于禅定有不具之非得。
159、何法具得绳与非得?
答:相续并且是自相续之法才具有得非得。
相续之法:指外在衣物等非相续之法不具有得非得,而有相续中存在的法如戒律、禅定等才具有得非得。
自相续之法:于他身相续中之法,此补特伽罗不会具有得非得,而是说于其自相续之法才具有得绳与非得。
以上就有为法而言,而无为二灭不为自他任何相续所摄,然而因为二者之所破为相续摄,故得绳亦属相续。
160、“法有三时得三种”如何解释?

161、得绳的善、不善、无记性如何安立?
答:所得之法善,则其得绳亦为善。(不善、无记亦尔。)
162、有漏法与无漏法各有几种得?
答:有漏法:属于三界任一界之所得法,其得绳也属于此一界。
所得法属欲界,得绳亦属欲界;
所得法属色界,得绳亦属色界;
所得法属无色界,得绳亦属无色界。
无漏法:具有四种得,三界得与无漏得。(无漏所得法指二灭与道谛)
一、非抉择灭:其得绳随补特伽罗身体所属之界而判。
(1)以欲界身体得非抉择灭,则得绳亦属欲界;
(2)以色界身体得非抉择灭,则得绳亦属色界;
(3)以无色界身体得非抉择灭,则得绳亦属无色界;
二、抉择灭:其得绳随能够证得抉择灭之道而判。
(1)凡夫以世间道得抉择灭:其得绳属色、无色界(欲界无抉择灭)。
(2)圣者:①以世间道 有漏离得:属色、无色界
得抉择灭 无漏离得:不属界中
②以出世间道得抉择灭:获得无漏离得,不属界中。
三、道谛:获得无漏离得,不属界中。
163、有学道法、无学道法、非有学非无学法之得绳各是怎样的?
答:(非有学非无学法是指二灭及一切有漏法。因为有漏法与无为二灭法都是不能够修习的,所以是非有学非无学者身中之法。)
一、所得法是有学道法,其得绳是有学得;
二、所得法是无学道法,其得绳是无学得;
三、所得法是非有学非无学道法,其得绳有三种:

164、见断、修断、非所断的得绳是怎样安立的?
答:一、所得法为见断,其得绳是见断;
二、所得法为修断,其得绳是修断;
三、所得法为非所断(二灭、道谛),其得绳有二种:修、非。

165、不具三时得绳的法有哪些?
答:一、无覆无记法:得绳与所得法一起产生,无前后之得绳。
其中除去以下情况:
(1)天眼、天耳、化心具三时得绳,其加行修法力量强大故;
(2)娴熟之工巧、调柔之威仪(如马胜尊者)具三时。
二、有覆无记的有表色(唯初禅):所得法与得绳一起生,无前后得。
三、欲界善不善有表色:无前得绳,只有同时与后得绳。
166、为什么非得唯是无覆无记法?
答:(1)因为非得不是善法:若善法之非得是善法,则有过失:如断善根者,于善根有非得,若此非得是善法,则说明其相续中仍有善法,即断善根者相续中亦有善法,为不应理,所以非得非善法。
(2)非得不是烦恼性:若不善法之非得亦不善法,则有过失:如阿罗汉等圣者,于贪欲有非得,若得此非得为烦恼性,则其相续中也存在不善法了,即离贪欲者相续中亦有烦恼性,则不应理,所以非得非烦恼性。
结:非得既不是善法,也不是烦恼性,所以唯是无覆无记法。
167、过去、现在、未来非得是否皆有三时?
答:过去、现在、非得具三时,而现在非得唯二时,无现在非得,因为正具有所得之法,所以不具现在非得。
168、非得属何界如何安立?
答:非得随身体所属界而亦属何界。如:欲界身体,未得的三界之法与无漏法任何一者的非得也属于欲界。
169、异生凡夫性如何舍?
答:(1)得圣道而舍:是究竟舍,三界凡夫通过获得圣道而舍异生凡夫(性)。
(2)移地而舍:是暂时舍,由欲界迁移到初禅则舍欲界凡夫(性),直至有顶之间,迁移到上地则舍下地凡夫性;从有顶向下欲界之间,迁移到下地则舍上地凡夫(性)。
170、同类是什么?如何分一体与异体?
答:同类是能使一切众生的行为、意乐、本性相同的物质。
一体:能使所有众生皆相同之物质,如说众生总相令三界众生皆相同。
异体:于某一类有情中皆平等具有,如令所有人皆相同之人之总相。
171、为什么同类是实有存在的物质呢?
答:因为若没有一个实有存在之物质叫做同类,则具有种种不同差别的有情身上不具有共通之处了,某一类有情(如人)若不具同类,则无法建立此类有情皆名为人。而正因为同类是实有存在之物质,所以对于同一类有情如鸟,心中便可以产生相同的执著认为这个是鸟、这一些皆是鸟,并且于名言中以声音等表达时也安立其为鸟,由此可见在鸟的身上一定存在令它们皆成其为鸟的“同类”这种物质。
172、无想是什么?
答:无想是转生无想天的补特伽罗相续中能灭尽一切心与心所的物质。
173、无想天补特伽罗有无非时死亡?有无心?
答:无想天补特伽罗有非时死亡,因为唯有北俱卢洲没有非时死亡,余处皆有。众生生无想天时,初生与命终心会现前,余时无心。(而实际上其中间亦有细微之心存在,粗大心已灭尽。)
174、无想天在何处?其众生以后转生何处?
答:无想天在四禅广果天中之一方。其众生后世转生欲界:
(1)以前修行之力量(或业)已灭尽;
(2)即生无心而造积新业;
(3)其相续中于生无想天前必具转生欲界之顺后受业。
175、请比较无想定与灭尽定之同异。
答:同:二定皆是于入定间能灭尽心与心所之物质。
|
异 |
无想定 |
灭尽定 |
|
作意 |
求解脱,以无想天为解脱 |
止息受想,求现法乐住 |
|
所依 |
第四静虑,转生广果 |
有顶;转生有顶 |
|
三性 |
等起善,求解脱故 |
等起善,求现法乐住故 |
|
受业 |
顺次生受业 |
顺次;顺后;不定受业,今生得解脱则不受 |
|
生起时 所依身 |
初起于欲、色二界皆可 |
初起唯在人中;后起可于色界 |
176、灭尽定是何者所修?佛与有学圣者各如何得灭尽定?
答:灭尽定唯圣者能修。
有学圣者的加行勤作而得灭尽定;佛不由勤作而得,而是依靠证菩提尽智(即离一切染)同时而得灭尽定。
177、菩萨是否于成佛前入灭尽定?经部与有部有何不同观点?
答:经部:菩萨先依第四静虑见道,后现前有顶心入灭尽定,出定后依第四静虑而生起灭尽定智。
有部:菩萨不是未成佛前现前灭尽定的,而是通过不间断地生起无漏道的三十四刹那而获得菩提灭尽智的。三十四刹那:现证四谛的十六刹那;断有顶烦恼的无间道九刹那与解脱道九刹那。因为菩萨无所有处烦恼,之后依第四静虑方入见道,起三十四刹那,此三十四刹那唯是无漏心,所以不能说从见道出入灭尽定。因为灭尽定依有顶心,唯是有漏,此入灭尽定之心与无漏三十四刹那心不是同类故,所以不能于见道后再入。
178、什么是命?寿、福德与死亡如何成四类?
答:命即寿,是作为体温与心识存在之所依的不相应行成实物。
欲界、色界:寿是体温与心识二者所依
无色界:寿是心识之所依
(1)寿已尽福报未尽而死,诸如寿异熟业已尽,受用异熟业未尽;
(2)寿未尽福德已尽而死,诸如寿异熟业未尽,受用异熟业已尽而死;
(3)寿与福均已尽而死,诸如寿与福德异熟业二者均已尽而死;
(4)寿与福德均未尽,诸如寿异熟业与受用异熟业二者均未尽的横死。
179、什么是有为法的法相?
答:一切有为法的法相即是生、衰、住、灭。因为能表明有为法的特征,故而称为法相。生是指能使产生之物质,衰是指使衰败之物质,住是指使存在之物质,灭是指使坏灭之物质。
180、什么是根本四法相与随顺四法相?
答:根本四法相:生、住、衰、灭;
随顺四法相:生之生,住之住,衰之衰,灭之灭。
181、安立有为法本身(本法)与其四根本法相、四随顺法相有没有无穷之过失?
答:没有无穷的过失。
因为这九种法同时产生,并互具能生所生关系:
生:能产生余八法:住衰灭三法相,四随顺法相及本法;
生之生:唯能产生生一法,是生之俱有因。
也就是说,生由生之生而产生,而生之生由生产生,没有无穷之过失。
182、依“生”能否同时产生一切法?
答:不能。“生”是能生,八法是所生,未来之法实有存在,靠生而来至现在,但非仅靠生即可,须观待因缘,未来之法方可产生而来至现在。如根一样,根亦是在因缘条件具足时,才显示其根的增上等作用。
183、什么是名聚等?
答:名聚即名称,是指能宣说事物的本体(如色法、瓶子)。
词聚即词句或语言,是指可完整地表达所说内容之不相应物质。
字聚即文字,是组成名称、词句的根本或部分。
184、名聚等属何界?三生中属何生?三性中属何者?
答:何界:名聚等属欲、色二界,不属无色,无色无语言等。
三生:属等流生,是同类相续产生;
非长养,不是微尘积聚故;
非异熟,是随心所欲而生,不是异熟。
三性:是无覆无记法。非善与不善,因为断善根及断烦恼者皆可具故。
185、十四不相应行之三生、是否相续摄、三性、三界所属情况如何?
答:
|
不相应行 |
三生 |
是否相续摄 |
三性 |
三界 |
|
名聚等 |
等流生 |
是 |
无覆无记 |
欲、色 |
|
同类 |
等流、异熟 |
是 |
无覆无记 |
三界 |
|
得 |
等流、异熟 |
是 |
三性 |
三界及无漏 |
|
四法相 |
等流、异熟 |
是 |
三性 |
三界 |
|
无想定 |
等流 |
是 |
善 |
色界 |
|
灭尽定 |
等流 |
是 |
善 |
无色 |
|
命根 |
异熟 |
是 |
无覆无记 |
三界 |
|
无想 |
等流、异熟 |
是 |
善 |
色界 |
|
非得 |
等流 |
是 |
无覆无记 |
三界 |
186、什么是能作因?什么是有能力之能作因与无能力之能作因?
答:一法产生时,除自己以外其他对自己不作障碍的一切有为法与无为法即是能作因。
有能力之能作因:一法生时,除自己外其他于自生有帮助能力的法。(如水之于花,利于花的生长,为有能力之能作因。)
无能力之能作因:对于一法的产生,无有帮助之能力,但亦不作障之法。(如对于花之生长,涅槃未做有利有害之事,为无能力之能作因。)
187、六因是哪些?如何分类?

188、光明能否成为黑暗之能作因?
答:可以。光明能够障碍的是未生的黑暗,而不能障碍已生之黑暗,因此光明可以安立为黑暗能作因。
189、俱有因之事相有几类?
答:俱有因分三类:
(1)四大种互为俱有因;
(2)心与心随转法互为俱有因;
(3)有为法之法相(生住衰灭)与其事相(本法)互为俱有因。
190、什么是俱有因?
答:同时产生是任何法与自己的果互相成为因果是俱有因,这是从互相起到帮助方面而安立的。
191、哪些是心随转法?
答:心随转法有三:
(1)心所;
(2)禅定、无漏律仪;
(3)诸相(即心王上四相与心所、二律仪上四相)。
192、安立心随转法的条件是哪些?
答:(1)时四种:心随转法与心必是生、住、灭同时并堕于一世;
(2)果等三种:心随转法与心必是同一果(即士用、离系果是同一个),并且异熟果、等流果亦是一个;
(3)善等三种:心随转法与心必同是善、不善、无记。
193、一心能作为多少法之俱有因?
答:最少五十八法。
如无覆无记心(二禅以上):最少为五十八法之俱有因。
遍大地法:十个
五十八法 遍大地法之法相(根本法相):四十个(无随顺法相)
心王:自之根本法相四个,随顺法相四个
此五十八法中,除心王之随顺法相外余五十四法可为心王法之俱有因。
194、什么是同类因?
答:前相同之法产生后同类之果,前法为后法之同类因。同性质的五蕴与同性质的五蕴为同类因,如善五蕴为善五蕴之同类因。
195、什么是五类所断?

196、哪些是有漏九地?

197、三时中何者是同类因?
答:过去、现在之法是同类因,未来不是同类因,因为未来无有次序。
过去是过去、现在、未来之同类因(是过去之同类因者,如宿世嗔心可以是昨日嗔心之同类因);现在是未来之同类因。
198、无漏九地之无漏法必定同处一地才是同类因吗?
答:无漏九地:一禅未至定、殊胜正禅、四正禅、初三无色定。
此九地是无漏法生起的所依,称无漏九地。无漏法可以是不同地而为同类因。
199、什么是平等殊胜同类因?
答:平等殊胜同类因是指,依无漏九地而生起之无漏法,前面三法为后面或平等或殊胜之(果)法的同类因。如苦法忍,与未来苦法忍(未来法实有)为平等同类因;与苦法智及修、无学道为殊胜同类因。钝根,与自己之后面同类钝根为平等同类因;与后面修成之利根为殊胜同类因。
加行生一切有漏善法也是平等殊胜同类因,如闻慧,与自己同类为平等同类因;与思、修慧为殊胜同类因。思慧,与自同类为平等同类因;与修慧为殊胜同类因。修慧,与自同类为平等、殊胜同类因。
200、什么是相应因?
答:心心所同所依根、同所缘、同形相、同时间、同相应物质(事)而名相应因。
201、什么是遍行因?
答:遍行因是一切烦恼性自果的共同之因。
202、遍行因是哪些?其能增上何地烦恼?
答:遍行因有十一种:苦谛见断的五见、怀疑、无明;集谛见断的见取见、邪见、怀疑、无明。
三界各有十一种,共三十三个遍行因。遍行因只能增上自地(五类)烦恼。如欲界遍行因可以遍行于欲界五类所断(苦集灭道修)为因而增上其烦恼。
203、什么是异熟因?
答:异熟因是不善与有漏善法。(异熟,因是善恶,果是无记,异类而熟,名为异熟。)
204、为什么无漏法、无记法不是异熟因?
答:不善与有漏善是异熟因,因其具有力量并具爱的湿性,如欲界众生对于欲界自地具有强烈的执著与贪爱,其所造善恶业又具有力量,善恶业如种子,由贪爱之水滋润,所以由此种子心定招感系缚于欲界自地的异熟果报。而无漏法却没有对界地的贪爱,其如优良种子而无有水的滋润,所以不可能招感系缚于界地的异熟果。而无记法虽然于界地有贪爱,其自身却如腐烂的种子一样无有力量,所以也无异熟果。
205、六因于三时中各具几时?

206、果如何分有为无为?
答:有为四果:异熟果、等流果、增上果、士用果
无为一果:离系果
207、无为法无有因果如何解释?
答:无为法不存在六因五果:
一、无为法是果(离系果)无因,即无有六因。
(1)无能作因:能作因是指不障碍法的产生,无为法无生,故无能作因;(2)余五因唯感有为果,故亦非无为法之因。此无为法唯是以道谛之力而获得,不由六因生,故说无因。
二、无为法是因(能作因)无果,即无有五果。
(1)无为法虽可以作为能作因,但其是一假立因,不能产生增上果。增上果只是有为法的果;(2)此无为法无有执果与生果的能力,故不能产生余有为果;(3)此无为法无有道谛之力,故不能证离系果。故无为法是能作因,但无有五果。
所以说无为法无有因果是说,其是果无因,是因无果。
208、何果由何因生?

209、异熟果法相、事相是什么样的?
答:异熟果法相:
(1)异熟果是无覆无记法,不是善法与烦恼性(不善与有覆),因为断善根与断烦恼者皆存在故;
(2)相续摄,于非情法中不存在;
(3)有记法生,其因唯是善恶性;
(4)其由善不善后时之业的能力成熟而产生,是业之异熟又是果,故称异熟果。
异熟果事相:异熟所生的一切法。
210、等流果的法相、事相是什么?
答:等流果法相:于自相续同类之后产生的法。
等流果事相:除去初果圣者以外的一切有为法。
211、有漏、无漏法之等流果有何区别?
答:一、有漏法之等流果:
(1)遍行因所生等流果:其与因在地、烦恼性上相同;
(2)同类因所生等流果:其与因在地、种类、本体(善恶无记性)上相同。
二、无漏法之等流果:其与因仅仅在本性(善性)相同。
212、离系果的法相与事相是什么?
答:离系果的法相:通过智慧力灭尽所断有漏法。
离系果事相:抉择灭。
213、士用果的分类及法相是怎样的?
答:士用果分为产生士用果与获得士用果两种:
一、产生士用果:依靠任何因的力量所生的任何果,无论是与彼因一起或无间或后来生,其果均是通过如士夫之作用而产生的,因而称为士用果。其事相有三:
(1)无间士用果:无间即连续不断意,如由世胜法位无间获得见道;
(2)同时士用果:诸如由俱有因所生的果;
(3)间断生士用果:因与果间断而生,如庄稼春种秋收。
二、获得之士用果:抉择灭得绳(即离系得)仅仅是靠获得而产生而并不是通过因的作用而产生。
214、增上果的法相与事相是什么?
答:增上果法相:非为前生的新生有为法,即与因同时及后来产生的一切法即一切有为法的增上果(无为法无增上果)。
增上果事相:与自因一起或后来产生的一切有为法。
215、增上果与士用果有何差别?
答:有部:士用果唯是作者的果(狭),而增上果是指不障碍自生之所有法的果(广)。如:家俱对于木工,是士用果,亦是增上果;而家俱对于其他非木工者,只是增上果。
有些论师说:增上果是总果,士用果是别果。
216、果可以分为几种什么样的法?
答:果分为:
一、相应心、心所法;二、无情法(包括色法与非相应法)。
其中相应心、心所法分为四类:
(1)烦恼性(即不善与有覆无记);
(2)异熟生(无覆无记之异熟生);
(3)余法;
包括:a、无覆无记中除异熟生外工巧、威仪、化心;
b、有漏善法;
c、无漏善法(除初刹那)。
(4)初圣者无漏第一刹那。

217、六因何时执果与生果?
答:执果:即因能成为生后面果的种子或具有能力,叫做执果。
能作因以外的五因只在现在位执果。
生果:因给果的力量,令入现在,叫生果。
俱有因、相应因:唯于现在位生果
同类因、遍行因:于现在、过去生果
异熟因:唯于过去位生果
另外,能作因,于现在执果,于过去、现在生果。
218、相应心、心所法之中四种果法各有几因产生?
答:(1)烦恼性(果):由五因生,除异熟,因为异熟因生之果唯是无记。
(2)异熟生(果):由五因生,除遍行因,因为遍行因唯生烦恼性果。
(3)余法:由四因生,除异熟因与遍行因。此余法中有善法与无覆无记(除异熟):
a、其中善法(有漏与无漏)不由异熟遍行二因所生;
b、无覆无记中之工巧、威仪、化心非为异熟因生,所以余法(果)之因中除去异熟与遍行。
(4)初圣者无漏第一刹那:
由三因生(除异熟因、遍行因、同类因)。
a、初圣者刹那为善法,故非异熟、遍行因生;
b、无漏刹那为无漏法,世胜法位下为有漏,其前非同类,故非同类因生。
219、无情法即色与不相应行法分四类由几因产生?
答:色法:
(1)烦恼性,即恶戒无表色:由四因生,除异熟、相应因;
(2)异熟色法,即眼等五根:由四因生,除遍行、相应因;
(3)余色法即余无漏戒(除无漏戒第一刹那)及禅定戒等一切善色,以及工巧、威仪通果色:由三因生。除异熟、遍行、相应因;
(4)初无漏戒即苦法忍上无漏戒:由二因生,除异熟、遍行、同类、相应因。
不相应法,即与心心所等法俱生的得绳、四相等法。可以类推之。
220、佛经中所说四种缘是哪些?法相、事相分别为何?
答:四种缘:因缘、等无间缘、所缘缘、增上缘。
(1)因缘之法相:指除去能作因以外五因的任何一种。
因缘之事相:一切有为法。
(2)等无间缘之法相:前后平等,故为等;同类未被他法阻断,故无间;又因是外缘,称为缘,由此故名为等无间缘。
等无间缘事相:一切已生心、心所法。
(3)所缘缘法相:为心识所缘之对境,故名所缘缘。
所缘缘事相:一切法。
(4)增上缘法相:能作因。
增上缘事相:一切法。
221、为什么色法非等无间缘?
答:(1)因果不等:
a、因小果大:如阿秀嘎种小而果大;
b、因大果小:如烧稻稗,大聚而成灰。
(2)色法一个未灭,第二个又生。
(3)同时生二色:
a、如欲界色无间生欲、色二无表色(受别解脱戒时,入色界定,即欲界别解脱戒与色界禅定戒同时生);
b、或如欲界无间生欲界、无漏二无表色。
由此而说色法非等无间缘。
222、一切已生之心、心所皆等无间缘吗?
答:阿罗汉之最后心、心所非等无间缘。
223、等无间缘与其果能否被隔断?
答:有部说特殊情况下可以,如于灭尽定中,其入定心是出定心之等无间缘,而于定中其被隔断。
224、增上缘与所缘缘的差别为何?
答:(1)同时非同时:
增上缘同时:一切法可以同时为增上缘;
所缘缘非同时:所缘诸法不同时产生(如观无我前后念)。
(2)有缘无缘:
增上缘:一法生,不作障之一切法皆可为增上缘;
所缘缘:(有缘)是所缘法,则为所缘缘;
(无缘)非所缘法,则非所缘缘。
由上可知增上缘较所缘缘体广。
225、缘何时对果起作用?
答:(因有执果与生果;缘唯生果。)
一、因缘:
(1)俱有相应二因:对正灭的现在之果起作用(生果);(正灭位是现在,此二因,因与果同时,因生果时唯在现在。)
(2)同类、遍行、异熟因:对正生法起作用。
a、同类、遍行无间断而生果;
b、异熟因:异熟因已成过去,其果要生时,因与果力,令果入现在。
二、等无间缘:对未来生果起作用;
三、所缘缘:对正灭之现在之果起作用。
226、何法由几缘产生?
答:一、一切心、心所法由四缘生:
(1)因缘:能作因以外任一因,同类因,遍行因,异熟因,相应因,俱有因皆可为心、心所之因;
(2)等无间缘:前心、心所是后面同类的等无间缘;
(3)所缘缘:五境或一切法可以作为心、心所生起之境;
(4)增上缘:即能作因,心、心所生时不作障碍立为增上缘。
二、二定由三缘产生(除所缘缘):
(1)等无间缘:于加行入定时依赖心,定前之心是等无间缘;(二定本体非等无间缘,但入定前之心、心所是等无间缘。)
(2)无所缘缘:二定无心、心所故无所缘之境。
三、除心、心所法与二定以外的其他不相应行以及一切色法:皆由因缘与增上缘二缘生。
227、万法是否一因而生?
答:外道承许大自在天等一因生论不应理。
因为:(1)万法次第而生,若许由大自在天生,则万法当一时全部生起,然而并非如此,故说非一因生;
(2)万法皆由因缘和合而生,故非一因生。
所以,没有其他如大自在天等造物者,一因生不合理。
228、大种作为大种之因有几种?
答:大种作为大种之因有二种:俱有、同类。
(1)俱有因:大种作为与自己同时大种之俱有因,即地水火风与其群体中之地水火风互起作用;
(2)同类因:前大种作为后大种之同类因,地产生地,水产生水,同类因生同类果。
非遍行因:非烦恼性故;
非异熟因:非善不善故;
非相应因:是无情法故。
这二者是大种作大种生之因缘,另外,增上缘必定具有。
229、大种作大种造之因有几种?
答:大种产生大种造,其作因缘无需观察,其作增上缘时有五种因:
(1)生因:大种新生大种造;
(2)住因:大种使大种造不间断;
(3)相同因:大种所造随着大种增减而增减(即大种与大种造同);
(4)所依因:大种所造依靠其大种;
(5)增上因:大种使大种所造愈加增上。
230、大种所造生大种所造之因有几种?
答:大种所造生大种所造增上缘必定具足,其因缘中三种因:
(1)俱有因:禅定戒无漏戒(无表色)之七断互相为因;
(2)同类因:色法所摄前后同类善法等;
(3)异熟因:如以有表无表有漏善法、不善法分别产生善恶趣之眼等身体。
231、大种造作为大种之因有几种?
答:大种造生大种增上缘(能作因)是必定的,其为因缘中有一种因:异熟因,如即生中善不善有表色产生后世异熟生之根群体中存在的大种。
232、心有多少种?

233、哪一心后面立即产生具等无间缘之心?
答:以八时了知何心无间生生何心:
一、相续时:同类的前心生后心,如善心生善心;
二、同地时:心之种类不同,地相同,能生其他心,如善心生恶心、无记心等;
三、结生时:
(1)死心:即从死有结生到中有;
a、俱生善(非加行善):除去二无漏、加行善、工巧、化心,诸如十大善地法;
b、不善法:如坏聚见;
c、有覆无记法:诸如根识;
d、无覆无记法:威仪。
(2)生心:即从中有结生到生有,是所生的那一地的烦恼性心(不善或有覆);
(3)上下地转生:
下界生上界:死心为俱生善与无覆无记;
生心为有覆无记(烦恼性)。
上界生下界:死心为善、有覆无记以及不包括工巧化心的无覆无记心;
生心为烦恼性(或不善或有覆)。
自地生自地:死心是善,生心为烦恼性。
有学无学二无漏心无有生死二心。
四、入定时:必以善心(加行善)入定,下界生上界。
欲界善心 生 色界善心与二无漏心;
色界善心 生 无色界善心与二无漏心;
无色界善心 生 二无漏心。
(欲界善心不会产生无色界善心,有四种远故,所依、所缘、形相、对治四个方面皆远故。)
五、出定时:上界善心生下界善心(生自界地时由相续时包括。)
二无漏心产生无色界之加行善心;
无色界善心与无漏心生色界加行善;
色界善心与二无漏心产生欲界的善心(俱生或加行)。
六、染污定所逼恼时:于定时生慢等,则成染污定。
上界的有覆无记法(即染污定)产生下界善心:无色界的染污定(即具有贪、痴、慢之定)产生色界善心;色界的染污定产生欲界善心。
七、入化心时:于定中起定心中无间可入化心。
色界加行善之后会出现欲界与色界的两种无覆无记化心。
八、出化心时:出化心位无间入于定心。
欲界、色界化心中产生色界的加行善心。
234、欲界心分别生几心,并由几心中生?
答:一、欲界善心:生九心,从八心生。
(1)作等无间缘,产生九心:
相续时:生欲界善心;
同地时:生欲界不善心、有覆无记心、无覆无记心;
入定时:生色界加行善心;有学、无学二无漏心。
结生时:色、无色界二有覆无记心。
(2)作等无间缘之果,由八心中产生:
相续时:由欲界善心生;
同地时:由欲界不善心、有覆无记心、无覆无记心生;
出定时:由色界之加行善心生;由二无漏心生;
染污定逼恼时:由色界有覆无记心生。
二、欲界不善心:从十心生,生四心。
(1)作等无间缘果,由十心产生:
相续时:由不善心生;
同地时:由善心、有覆、无覆无记心生;
结生时:色界:由善心、有覆、无覆心生;
无色界:由善心、有覆、无覆心生。
(2)作等无间缘,而生四心:
相续时:欲界不善心;
同地时:欲界善心、有覆、无覆心。
三、欲界有覆无记心:
亦从十心生,生四心,与不善心同,可推知。
四、欲界无覆无记心:由五心产生,生七心:
(1)作等无间缘果,由五心产生:
相续时:由无覆无记心生;
同地时:由善心、不善、有覆无记心生;
入化心时:由色界加行善心产生。
(2)作等无间缘而生七心:
相续时:生欲界无覆无记心;
同地时:生善心、不善心、有覆无记心;
出化心时:生色界的加行善心;
结生时:生色界有覆无记心;生无色界有覆无记心。
235、色界心分别生几心,并由几心中生?
答:一、色界善心:生十一心,从九心生。
(1)作等无间缘,而生十一种心:
相续时:生自地善心;
同地时:生有覆无记心、无覆无记心;
出定时:生欲界善心(加行、俱生);
入化心时:生欲界之无覆无记心;
结生时:生欲界不善心、有覆无记心;
生无色界有覆无记心。
入定时:生无色界加行善心、二无漏心。
(2)作等无间缘之果,由九心无间产生:
相续时:由善心生;
同地时:化心所生的加行善心、异熟生与威仪心二者所生的俱生善心;
入定时:由欲界加行善心生;
出化心时:由欲界无覆无记心生;
出定时:由无色界加行善心生;
由二无漏心生。
染污定所逼恼时:由无色界之有覆无记心生。
二、色界之有覆无记心:由八心生,生六心。
(1)作等无间缘果,而由八心生:
相续时:由有覆无记心生;
同地时:由善心、无覆无记心生;
结生时:由欲界善心、无覆无记心生;
由无色界善心、有覆无记心、无覆无记心生。
(2)作等无间缘而生六心:
相续时:生有覆无记心;
同地时:生善心、无覆无记心;
结生时:生欲界不善心、有覆无记心;
染污定所逼恼时:生欲界善心。
三、色界之无覆无记心:由三心生,生六心:
(1)作等无间缘果:由三心生:
相续时:由无覆无记心生;
同地时:由善心、有覆无记心生。
(2)作等无间缘,生六心:
相续时:生无覆无记心;
同地时:生善心、有覆无记心;
结生时:生欲界不善心、有覆无记心;
生无色界之有覆无记心。
236、无色界分别生几心,由几心生?
答:一、无色界无覆无记心:由三心生,生六心:
(1)作等无间缘果,由三心生:
相续时:由无覆无记心生;
同地时:由善心、有覆无记心生。
(2)作等无间缘而生六心:
相续时:生无覆无记心(唯异熟生);
同地时:生善心,有覆无记心;
结生时:生欲界不善心,有覆无记心;
生色界有覆无记心。
二、无色界善心:生九心,由六心生。
(1)作等无间缘,生九心:
相续时:生无色善心;
同地时:生无覆无记心、有覆无记心;
入定时:生二无漏心;
出定时:生色界善心;
结生时:生欲界不善心、有覆无记心;
生色界有覆无记心。
(2)作等无间缘果,由六心生:
相续时:由无色善心生;
同地时:由有覆无记心、无覆无记心生;
入定时:由色界善心生;
出定时:由二无漏心生。
三、无色界之有覆无记心:生七心,由七心生。
(1)作等无间缘而生七心:
相续时:生有覆无记心;
同地时:生善心、无覆无记心;
结生时:生欲界不善心、有覆无记心;
生色界有覆无记心。