第五品分别随眠品问答题
517、为什么说三有的根本是随眠?什么叫随眠?各宗派对此有何解释法?
答:(1)虽说由业可以产生世间,但必须以随眠为前提,即由随眠引发而是业,由业而生世间。如同唯有种子而没有水,则种子不能生芽一样,仅仅凭业而没有烦恼不能生果。如阿罗汉有不定业,但由于无有烦恼而不会投生轮回。所以说三有的根本是随眠。
(2)随眠:藏文意义是从细微开始增长,一般来说,随眠就是烦恼的异名。
(3)有部认为:现行烦恼称为随眠;
经部认为:烦恼的细微种子是随眠;
犊子部认为:烦恼的得绳是随眠。
518、怎样分六随眠,七随眠和十随眠?什么叫欲贪、有贪?
答:六随眠:贪随眠,如是嗔、慢、无明、见、疑随眠等是六随眠。(贪随眠是根本,以贪执为我所,然后余五随眠才得以生长。)
七随眠:欲贪、有贪、嗔、慢、无明、见、疑是七随眠。
十随眠:贪、嗔、慢、无明、见、疑、坏聚见、边执见、见取见、戒禁取见是十随眠。
欲贪:欲贪是指缘欲界的色、香等欲妙而产生的贪心,欲界中才有;
有贪:上二界中生起的贪为有贪,上界贪等至而喜内观入定,又为了遣除有人对上界起解脱想,而立有贪名。
519、五种见属于随眠,为什么傲慢等七种分类不属于随眠的分类?
答:因为五见各自的本体和所执著的相不同,如坏聚见是执近取蕴为我和我所,边执见执断、常二边等。而且五见的作用也不同,所以五见有必要分开。
傲慢虽然分为七种,但其并非从各自本体而分,而是以对境的不同而分,其本体都是对他人比较而令心高举,所以没有必要以七种而于随眠中安立。
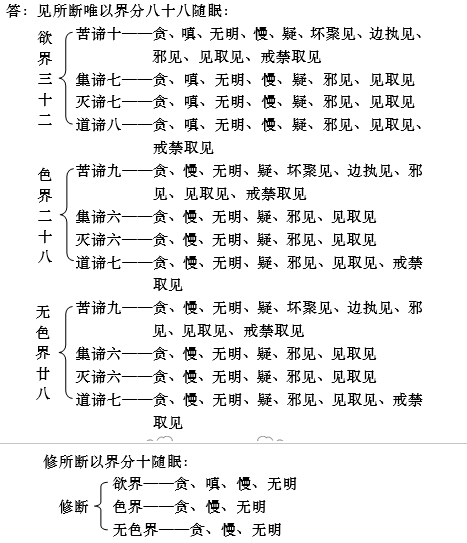
520、请分析以界所分的九十八种见修所断,《大乘阿毗达磨》所说的一百一十二见断,四百一十四种修断是如何计算的?

三界见修所断共分九十八种,欲界见修五类所断共分三十六种,色界分三十一种,无色界分三十一种。
苦谛是果,执此近取蕴(果)为我及我所而有坏聚见;对于所执近取蕴,执断执常而有边执见,非因谓因,非道谓道,而有戒禁取见;
集灭道谛无近取蕴(果),故没有执其为我的坏聚见,也没有依坏聚见而起的边执见,于道谛无知,非道谓道,故缘道谛有戒禁取见;
《大乘阿毗达磨》宣说一百一十二见断,四百一十四修断。
一百一十二见断:(以界分)

以形象差别分,共四百一十四个:
欲界一地九品,6×9=54个
色界四地三十六品,5×36=180个
无色界四地三十六品,5×36=180个
共四百一十四个。
或:欲界先除嗔九个随眠。九地各九品共八十一品,每一品各五个随眠,5×81=405,405+9=414个随眠。
521、本论若以形象来分修断,有多少修断?如何计算?

522、详细说明五种见解的各自本体。
答:坏聚见:将近取蕴视为我与我所,即坏聚见。
边执见:视近取蕴为常有或断灭,即边执见。
邪见:认为四谛、三宝、业因果等不存在,即是邪见。
见取见:本来前三种见等是下劣之见反而执为殊胜,为见取见。(等字是说其他劣者亦执为胜。)
戒禁取见:大自在等本不是因反而认为他是因,视非道为正道,身体依靠五火、绝食,这些是戒禁取见。
523、哪些是唯一的见道断、唯一的修道断,既是见道断又是修道断?
答:四谛十六刹那:
苦苦苦苦集集集集灭灭灭灭道道道道
法法类类法法类类法法类类法法类类
智智智智智智智智智智智智智智智智
忍 忍 忍 忍 忍 忍 忍 忍
忍毁见断,智毁修断,法智忍及智断欲惑,类智忍及智断上二界惑。
忍所毁随眠:八十八见断随眠。
(1)唯一见道断:有顶见断,唯以见道时之类智忍断;
(2)既见道断又修道断:除有顶见断,余八地见断,以见道断与修道(有漏)道断(有部宗观点)。
具缚圣者以见道断;
凡夫以世间修道断(伏断)。
智所毁随眠:
(3)唯一修道断:智所毁随眠唯以修道断。
圣者用无漏智以修道断,或以世俗智断;
凡夫用世俗智以修道断。
524、四种颠倒是什么?从哪些见解中产生?其他见不安立颠倒的理由是什么?
答:四种颠倒是常、乐、我、净。

安立颠倒须具足三种条件:(1)于对境始终有颠倒执著;(2)具有计度分别;(3)为增益见。
戒禁取见于对境不是始终颠倒,故非颠倒。如虽然执有漏道能得涅槃是颠倒。然而亦能暂时离染,故非始终颠倒;
边执见中的见断与邪见是损减见,而非增益见,故非颠倒;(余三见,边执见中常见执常,始终为常;坏聚见执我则始终有我;见取见执净、执乐,始终如是,并此三见皆具有计度分别,亦是增益见,故安立颠倒。)
525、一一说明七慢本体,《入智论》所说的九慢如何安立?
答:傲慢:心里想与下者相比我更胜一筹的自满之心;
过慢:认为我已胜过与自己同等者;
慢过慢:认为在其殊胜者当中我更胜一筹;
我慢:认为近取蕴为我;
增上慢:本未获得功德却认为已获得;
卑慢:认为自己与特别优秀者比起来略显低下;
邪慢:本来得到的不是功德而是过患,反而认为获得了功德。
《入智论》所说的九种慢:
观待他者立己三种:(对照《自释》)
(1)认为我已胜过他(过慢)
(2)我与他平起平坐(慢)
(3)我比他低(卑慢)
观待自己立他三种:
(4)他比我高(卑慢)
(5)他与我同等(慢)
(6)他较我低(过慢)
观待自己否他三种:
(7)没有比我高的(慢)
(8)没有与我等同的(过慢)
(9)没有比我低的(卑慢)
九慢包括在傲慢(慢)、过慢与卑慢三者中。
526、未断除修断的圣者为什么不会出现傲慢等?在得圣者后有无实执的观点上,诸大德有何不同立宗?
答:傲慢有见断与修断两种:尚未断除修断的圣者见断自然不起,修断中之我慢与九慢亦不会出现,因为这些慢均是以我见而增上的。圣者于见道位已经断除了我见,虽然修断之慢还没有断,但因为没有了我见,所以这些慢虽然存在但不会出现。
傲慢是这样,其他的还有如:
(1)杀生等缠(等包括盗淫诳缠)是修所断,邪见所增,邪见已断,缠不现行。所以圣者杀生等缠必不现行。
(2)愿转生为护地大象子的生爱是边见中之常见所增,边见已断,故圣者不出现生爱。
(3)愿尽快死的灭爱是边见中断见所增,边见已断,所以圣者亦不会出现灭爱。
(4)恶作中的不善恶作,是以怀疑而增长,已断疑,故圣者不会明显出现。
关于圣者有无实执:
格鲁派:宗喀巴大师说,在得圣者后,还有一些实执。
萨迦派:果仁巴大师在《入中论释》中说,圣者无实执。
《现观庄严论》注疏的祖师狮子部、解脱部,说于圣者前,虽然有如幻象而无自性的显现,但却没有真正实执。
527、什么叫做直接颠倒执著、间接颠倒执著和再度颠倒执著?
答:直接颠倒执著:对苦集灭道四谛之理没有认识,起颠倒执著。(如一切遍行于苦集谛法相违而执著,是直接颠倒执著。)
间接颠倒执著:非于四谛之理直接误解而认识。(如坏聚见依五蕴而起执我、我所,是直接;边执见依坏聚见而起执常执断,是间接。)
再度颠倒执著:缘间接颠倒执著而起之执著。(如依身见起戒禁取见,依戒禁取见而起嗔心或慢心。)
528、十一种遍行随眠是什么?什么是同分界遍行?不同分界遍行?
答:十一种遍行随眠:
苦谛见断:坏聚见、边执见、见取见、邪见、戒禁取见、疑、无明
集谛见断:见取见、邪见、疑、无明
(不共无明:不与贪、嗔等烦恼相应无明。)
不同分界遍行:十一种随眠除去坏聚见与边执见,余九种随眠可以缘上界,除去二见是因为上地不会将下地五蕴执为我和我所。
同分界遍行:三界每一界的十一种随眠可以缘各界自地的五类所断,并且是产生这些随眠的因,因而是同分界遍行。
529、缘灭、道二谛的六种随眠是什么?若缘灭、道二谛,为什么不成无漏智慧?
答:六种缘无漏随眠:缘灭谛——邪见、疑、无明
缘道谛——邪见、疑、无明
六惑缘灭、道二谛,不会成无漏智慧。因为这并非是以正确、通达的方式去缘,而是以起疑惑、邪见、无明之方式而缘。即有境以烦恼去缘,故不会成圣智。另外,以邪见、疑、无明而缘灭道二谛,并非缘其自相,只不过是对其自相误认为的一种错觉而已,所以有境不会成圣智。
530、邪见、疑、无明怎样缘灭道二谛?缘灭、道谛时在自地和他地方面有何差别?
答:六种随眠对灭道谛起颠倒执著而缘。
灭谛下疑惑、邪见、无明缘自地灭谛,欲界之惑缘欲界灭谛,直至有顶三惑缘有顶灭谛,各地皆有自地的诸行择灭,体不相同,互相非为因果。所以自地之惑不能缘他地灭谛。
道谛下邪见、疑、无明缘静虑六地和无漏九地道谛:
(1)欲界三惑缘静虑六地法智品道谛,因为静虑六地的法智方面道谛相互是平等因与殊胜因,又因为法智品道是欲界惑的对治。
(2)色、无色界三惑缘无漏九地类智品道谛,因为无漏九地的类智方面道谛互相是平等与殊胜因,又由于类智方面道谛是上二界惑的对治。
531、除邪见、无明、疑惑三随眠外,余随眠为何不缘灭道谛?
答:贪:贪的对境唯一是所断,而灭谛与道谛并不是所断;
嗔:嗔境应是损害自己者,灭道谛不会损害他者不是嗔境,故嗔不缘;
慢:慢之对境粗动,灭道是寂灭法寂静,不是慢境,故慢不缘;
戒禁取见:此见执不清净为清净,灭道清净,故此见不缘;
见取见:此见执下劣为殊胜,灭道本来殊胜故非其所缘。
532、《俱舍论》中以所缘与相应的方式增长的有哪些?以所缘方式不增长,相应的方式增长的有吗?
答:以所缘方式增长:
一、遍行随眠:以所缘方式依自地五类诸法而增长。如欲界苦谛见断之遍行随眠,依欲界五类所断以所缘方式增长;
二、非遍行随眠:以所缘方式在同类中增长,不于他类中增长。
非以所缘方式增长:
(1)有境六随眠(邪见、疑、无明各二)缘无漏灭道谛;
(2)九不同分界遍行(十一遍行除身、边二见余九)缘上地境;
以相应的方式增长:
随眠以及与随眠相应的受等相应法以相应的方式增长。
以所缘的方式增长、相应的方式不增长。
以所缘方式不增长、相应的方式增长的,有。(谓缘上地诸遍行随眠。)
即缘上地境的九个不同分界遍行,因为这九个随眠虽缘上地境但不会以爱与坏聚见,见执上境为我所,所以非所缘随增,而九随眠仍可与受等心所相应增长。
533、九十八种随眠中,无记的有多少?不善法随眠有多少?
答:随眠的性质只有有覆无记和不善两种。
有覆无记:(1)上两界所有随眠共六十二种;
(2)欲界坏聚见、边执见以及与之相应之无明。
不善:除(1)、(2)为不善随眠。即欲界除身、边二见余三十四随眠,其中无明取其不与身、边见相应的部分。(欲界苦谛见断下的无明,其与身、边见相应则为有覆无记;若不与身、边见相应则为不善。)
534、这些随眠中哪些是不善业的根本?哪些是无记法的根本?哪些不是二者?
答:不善的根本有三:贪、嗔、痴(痴是不善痴)。
无记法根本:
(1)无记爱:对上界禅定与无量宫等一切爱(即上界贪随眠);
(2)无记无明:三界一切有覆无明,包括上界无明,以及与欲界坏聚见、边执见相应的无明。
(3)无记智慧:无记心相应的一切智慧。
有覆:
上界染慧(上界烦恼相应慧)
欲界身、边见慧(身边见即是慧)
无覆:异熟生、威仪路心、工巧处心、幻化心,四无记心相应慧,余随眠非二根本。
另外西方论师说无记法根本有四种:
(1)上两界的爱;
(2)上两界的一切见与欲界坏聚见、边执见;
(3)上两界的慢;
(4)上两界的一切痴。
535、十四无记法是什么?佛陀为何不回答?询问有哪几种回答方式?请一一说明。
答:十四无记法:
世间是常是无常,是二非二;(4)
世间有边无边,是二非二;(4)
善逝圆寂后出现不出现,是二非二;(4)
身与命是一体是异体。(2)
外道问佛以上十四个问题,佛未作答,就是无记,总有十四法,故称十四无记法。实际上此时佛不回答是有利于众生,因为如果佛说世间常有,则顺世外道不会接受;如果佛说世间无常,则胜论外道不会接受。不回答是为了令其自己领会,然后佛陀逐渐对此作了宣说,于第一转F轮中说世间存在;第二转F轮则说不存在;第三转F轮说存在不可思议如来藏本体,这样逐渐引领外道进入佛门,这是佛一切智智的特点。佛知处与非处,知众生意乐根基,正是由于具十力故,所以为度化众生,而未直接回答。
询问有四种答复方式:一向、分别、反诘、置答。
一、一向询问:如有情都有死吗?
一向作答:所有生的有情都不能脱离死亡。
二、分辨询问:如众生死后生还是不生?
分辨作答:具烦恼的众生生,无有烦恼的众生不生。
三、反诘询问:此人殊胜不殊胜?
反诘作答:你是观待什么而提问的?如果观待天人,则是下劣;若观待恶趣众生,则是殊胜。
四、置答询问:如人我与蕴是一体还是他体?
置答作答:既非一体也非他体,人我本不成立,如石女儿本不成立,当然不存在回答他是白色的概念了。
536、随眠中哪些是自相烦恼?哪些是总相烦恼?请简要说明三世中如何具足所断?
答:自相烦恼:贪、嗔、慢是自相烦恼,均依各别对境而生故,如依美丑高低等。
总相烦恼:无明、疑、见(五见)是总相烦恼,缘所有有漏蕴在一切时分中产生,如可缘一切而生无明等。
具足所断:具足所断是指补特伽罗以缘那些对境的方式而具足所断。
三世中具足所断的情况:

(未来不生即是未来缘缺不生之法,有部承许三世实有,所以贪、嗔、慢虽然不生,但体仍存在于未来,此处是以此三随眠有能力系缚三时一切对境而说的。)
二、具足共相烦恼:无明、疑、见(五见)可以缘三时对境而具足。
537、有部承许三时实有的教证和理证是什么?
答:教证:“比丘当知,若过去色非有,不应多闻圣弟子众于过去色勤修厌离,过去色是有,故应多闻圣弟子众于过去色勤修厌舍,若未来色非有,不应多闻圣弟子众,于未来色勤断欣求。”即证过去未来皆有。
理证:
(1)二缘具:意识依意根与法境而生,意根是在过去,法境可通三时,若无过去、未来,则意根、法境皆不存在,意识缺少此二缘(意根是增上缘,法境是所缘缘)不应产生。然而意识能产生,则证明过去、现在、未来三时实有。
(2)有对境:因为识必定有对境才可以生起,没有对境,识不会生的,这个道理是决定的。意识可以缘三时,如果过去、现在、未来境若无实体,则会出现无有所缘境的识,这是不应理的,因为所缘境无实体的话,识亦不应存在。但识是存在的,也就证明过去、现在、未来三时境皆实有。
(3)有业果:如果过去无实体的话,则过去所造的善恶业就不应该有当来的果,因为异熟果一定不会与其因同时,果若现在,因定在过去;因在现在,果定在将来。所以说过去、未来一定实有,也就可以承许三世实有。
538、哪四种宗派承许三世实有?以比喻说明他们之间的不同观点?
答:四种宗派是:
(1)法护尊者:事法转移
法于未来变成现在,现在成过去,事物种类变成他法,但实体却无改变。如金器毁坏不成他器,形状已变,但颜色不变。
(2)妙音尊者:法相转移
三时法相皆同时具足,由偏重某一法相而安立过去、现在、未来。如一男有三女人,特别贪恋一女人时,并未舍弃余二。
(3)世友尊者:阶段转移
作用未生为未来,作用已生未灭为现在,作用已灭为过去。如将一丸子分别放于有一、一百、一千标志的鹘点中,若一则一,若一百则一百,若一千则一千。
(4)觉天尊者:其他转移
从前中后三刹那的角度,以观待过去、现在、未来。如一女人观待母亲她是女儿,观待女儿她是母亲。
539、根据《自释》分析这四种观点的合理性和非理性。
答:第一种执事法有变化而本体不变的观点与数论外道同;
第二种所安立的三世相杂乱,因为三世皆有三世相,即于过去亦具现在、未来法相,于现在亦具过去、未来;于未来亦具过去、现在,所以杂乱。另外所举比喻中,对一女人有贪心现行,对另二女人之贪唯是得绳。此喻与所喻之法不同,因为所喻之法是说于现在法上亦同时具有过去、未来之法相。
第四种所安立的前后相待的观点,有一时法应成三时之过。如过去法前后刹那相观待而应安立为过去与未来,中间应立为现在,则过去法一时成三时之过。
第三种于此四中最善,以作用位而安立三世差别。诸法作用未起名为未来,有作用时名为现在,作用已灭名为过去,并不是体有不同。
经部亦遮破了第三种观点:作用与时间是他体一体?
若他体则作用成无为法,无为法不被时间所摄故,则作用常有;若一体则过去未来应非现在的过去未来,因为时间与作用一体,过去作用已灭,过去的时间应亦无;未来作用未生,则未来的时间亦无有,故于现在位过去未来皆无,则违其自宗于现在位存在过去未来三世实有之说。
540、经部以上怎样破有部所承认三时实有的教证和理证?
答:破有部教证:依过去法修厌离心,并非是说过去的时间是存在的,只是说过去的色法在时间上出现过,依之可以产生厌离心;未来色法亦不是说未来时间是存在的,只是说依之可修无常厌离心,即缘未来色法,而于现在的相续中生起一种厌离心,并不是说未来的色法以未生的方式存在于现在位上。
破二缘具之观点:有部承许意识由过去意根及三世法境而生,故过去未来实有。然而,过去、未来之法境并非因其于现在位实有而成为意识之所缘境,意识是缘过去未来之总相,即追忆过去曾有之相,逆观未来当有之相,于现在位,以追忆及逆观二相安立为有,并非是过去未来法真正于现在位存在,意根缘之而生意识。
破有部有果的观点:有部说有果故,即业有当来异熟果,所以知有三世。然而虽是过去有业,但此业并非不动而存在,名言中,于一个假立相续中,业如种子一样于其中相续转变差别,而会当来果生,并非业于过去位一直存在不变化,直到当来成熟果报。
541、根据有部的观点分析离和断的差别。
答:(1)于见道初位,苦智已生,集智还未起,苦谛一切见断已断,而集谛遍行随眠仍缘苦谛见断,以所缘方式具足,此时苦谛见断是断而未离系(断是断除所断,离是解脱义)。
(2)于修道位九品惑中,前面的上上品已断,后面的上中品等仍可缘已断之修断惑,此时已断之修断是断而未离。
542、随眠有多少对境和有境?欲界中有多少心缘五类所断?
答:所缘对境有十六:随眠十五(三界各五类),无漏法一;
能缘有境有十六:五类所断相应心十五,无漏心一;
欲界中,苦谛见断,集谛见断,修道所断各有五心缘;
灭谛见断,道谛见断,各有六心缘;
分别以苦谛见断,灭谛为例:

543、色界、无色界中有多少心缘五类所断?缘无漏法有多少心?
答:一、色界苦集修三断各为八心缘,灭道见断各为九心缘。
分别以色界苦谛见断,色界灭谛见断为例:
所缘:色界苦谛见断。
能缘:自地:(1)色界苦谛见断遍行非遍行相应心;
(2)色界集谛见断遍行相应心;
(3)色界修断善心;
下地欲界:(4)欲界苦谛见断遍行相应心;
(5)欲界集谛见断遍行相应心;
(6)欲界修断善心;
上地无色界:(7)空无边处未至定善心;
(8)无垢类智品心。
所缘:色界灭谛见断。
能缘:自地:(1)色界苦谛见断遍行相应心;
(2)色界集谛见断遍行相应心;
(3)色界修断善心;
下地欲界:(4)欲界苦谛见断遍行相应心;
(5)欲界集谛见断遍行相应心;
(6)欲界修断善心;
上地无色界:(7)无色界空无边处未至定善心;
(8)类智品道无垢心;
(9)灭谛见断同类直接颠倒执著心。
二、无漏法是十心的所缘:
欲界:灭谛见断下有三无漏缘惑(邪见、惑、无明)相应心是为一心;道谛见断下有三无漏缘惑(邪见、惑、无明)相应心是为一心;修断善心是为一心。欲界有三心,色、无色界亦各有此三心,再加上无漏法智类智心也缘无漏法,这样,无漏是十心识的行境。
544、请简要说明具随眠的染污心的随增情况。
答:具随眠心:(1)染污心;(2)非染污心。
具随眠也具随增:即凡夫心以所缘与相应方式增长;
只具随眠而不随增:如阿罗汉。烦恼已断,但烦恼体还在,此体与心相应恒在,但无随增。
(2)非染污心:有漏善法与无覆无记法是非染污心,以所缘方式增长。非染污心具有随眠,不由与惑相应之义而说,而是根据未断之自地随眠,缘非染污心并且以所缘的方式随增之义而说。
不具随眠心:无漏心,既不具随眠,亦不随增。
545、请宣说随眠烦恼产生的顺序次第,所有众生的烦恼都是以本论所说的次第而产生的吗?为什么?
答:首先对真谛之义愚昧无知(无明),从中产生思虑苦谛有无怀疑,之后依止恶知识进行颠倒讲闻,从而产生认为无有苦谛的邪见,接着产生将蕴执为我与我所的坏聚见,随后产生执著蕴为常有、断灭的边执见,之后产生将边执见执为正确可信的戒禁取见,再后由于执为正确而产生见取见,其后对自之见解贪执,生起慢心,对他见生起嗔心,如是随眠以上述次第而产生。
并非都是这样的次第而生。因为众生生起烦恼的因缘不定,所以随眠前后生起的次第并无一定。
546、请举例说明产生烦恼的三种因,修行人应如何制止烦恼的增长?
答:三因:
(1)未以对治断除随眠:即烦恼的得绳仍存在,如贪心未断,虽暂时可以不现行,但定会现行;
(2)生起烦恼相合的对境存在,如女色现前,则贪心现前;
(3)非理作意:颠倒执著,以不净为净,不乐为乐;如女色现前,因非理作意为增上缘,不净执为净,贪心缘之而随增。
作为修行人,所修的应该是道,即无漏智,所断的即是烦恼。烦恼与智不会同时存在。欲界众生,以食及色欲最粗重,尤其色欲极难拔除,故初修行者,应先远离生贪欲之对境,如女色之容貌、声音等皆当远避,以令内心粗显烦恼少起或不现行,这样一来,心不易散,心不散则闻思容易增上,并且细致;以闻思之力可知如何如理作意。如理,即如其本来之理,以此可对治非理作意,正知正见在,则烦恼缘非理作意而随增则无力;烦恼随增无力,则暂时可以用种种方便对治或用世俗智压服之,令不现行,究竟可以用无漏智将其永断。
547、什么是欲漏、有漏、无明漏?为什么单独宣说无明漏?
答:欲漏:欲界烦恼除痴三十一种,并缠十种,共四十一种为欲漏;
有漏:色、无色界各除无明五,五十二种随眠是有漏;
无明漏:三界十五种无明是无明漏;
单独宣说无明漏之理:轮回根本即是无明,如果断除了无明,那么其他的所有随眠也将断除,为了明解这一点而将无明单独宣说,称为漏。
548、什么是四瀑流?四结合?四种近取?
答:四瀑流:欲瀑流、有瀑流、无明瀑流、见瀑流;
四结合:欲结合、有结合、无明结合、见结合;
四近取:欲近取、我所近取、见近取、戒禁取见近取。
549、解释下列各名词:随眠、漏、瀑流、结合、近取。
答:随眠:随眠烦恼不是色法,是心所的本体,难以通达,极细微之故,又由于从无始时以来就与得绳相连,连续不断,通过所缘的方式增长,如果未断除种子,则再度在相续中辗转跟从,因而称随,由此缘故称为随眠。
漏:以这些烦恼能安置有情于轮回中,或从六处的伤口能漏到轮回中的意思而称为漏。
瀑流:由随眠能冲有情到后世故称瀑流。
结合:由随眠能与后世粘连在一起,称为结合。
近取:由于能取轮回而称为近取。
550、什么叫九结?五见中为什么后二见单独立为结?十缠中为什么将嫉妒、悭吝安立为结?
答:九结:贪结、嗔结、慢结、见结、无明结、疑结、取结、嫉妒结、悭吝结。
五见中后二见单独立为结之理:
(1)三见与二见同有十八种实体。
三见:坏聚见、边执见唯在苦谛有二,三界共六;邪见三界各四有十二,三见共十八。
二见:见取见三界各四共十二;戒禁取见三界各二共六,二见共有十八。
(2)三见是所取,为二见执为殊胜;二见是能取,执三见为殊胜。
十缠中嫉妒、悭吝安立为结之理:
(1)二者完全是不善业;(2)二者皆自在而起。
551、什么是五种顺下分结?五见及疑为什么摄为三结中?阿阇黎对此如何承许?
答:五种顺下分结:坏聚见、戒禁取见、怀疑、欲贪、害心。
(1)欲贪、害心令有情不离欲界;
(2)坏聚见、戒禁取见、怀疑令有情虽能转生上界而又能令其返回欲界。
有问:得预流果应断五见及疑,为何经中有说断坏聚见、戒禁取见、疑三结,便能得预流果?
回答是五见及疑可摄于三结中,对此有三种解释:
一、摄门类:
(1)坏聚见:通苦谛一门类;
(2)戒禁取见:通苦道二门类;
(3)怀疑:通苦集灭道四门类。
断此三结,就断除了第一门类的边执见,亦断除了四门类之邪见与见取见,因为边执见、邪见、见取见与彼三结同门类故;并贪等亦已断除,因为贪等可以缘彼三结而为其境。由此,三结能包含一切见断门类,所以断三结则可以断一切见断。
二、摄根本:
(1)坏聚见是边执见之根本;
(2)戒禁取见是见取见之根本;
(3)怀疑是邪见之根本。
三结是根本,经中直接宣说断三根本,间接说明了断除另外三个根本之所属者,所以只是宣说断此根本即可。
三、阿阇黎世亲论师承许三结为三障:
喻:去往他方有三障:
(1)不愿去;
(2)迷路;
(3)对路途有疑虑。
与此同理,趋入解脱亦有三障:
(1)以坏聚见担忧断我,由此害怕解脱便不愿趋往;
(2)以戒禁取见依靠他道而迷路;
(3)由疑而于解脱产生怀疑。
此三结是三种能障,如果能断除,则于解脱无有障碍,所以这里是从最主要的角度而说了只断三结便能得预流。
552、什么是五种顺上分结?结的含义是什么?
答:五种顺上分结:色贪、无色贪、掉举、我慢、痴。因为此五种结能起到令有情不离开上界的作用,故称五种顺上分结。(另外此五结烦恼微小,于上二界起,于断见断后方现行,实际是圣者中不还果者方能现起,是已趋近于解脱时方起,故说顺上分。)
553、什么是三种缚?佛经中和《大乘阿毗达磨》中如何宣说三缚?
答:三缚:贪缚、嗔缚、痴缚。《法施比丘请问经》云:依靠乐受增长贪心;依靠苦受增长嗔心;依靠舍受增长痴心。《大乘阿毗达磨》说:三缚为三苦,即坏苦、变苦、行苦。
554、什么是随烦恼?有多少种?
答:随烦恼:六根本烦恼以外其他的染污性心所行蕴所摄的烦恼,就是与根本烦恼接近存在的随烦恼。
它共有十九种:十缠、六垢、放逸、懈怠、不信。
555、何为缠?如何承认十种或八种?分别从何根本烦恼中产生?
答:缠能够把有情缠缚在轮回的囹圄中,这些如果存在,就会引发恶行,因此称为缠。
《品类足论》说有八缠:无惭、无愧、嫉妒、悭吝、
掉举、悔心、昏沉、睡眠。
有部说有十缠:无惭、无愧、嫉妒、悭吝、掉举、
悔心、昏沉、睡眠、忿、覆。
无惭、悭吝、掉举是由贪中产生。
覆有三种说法:
(1)由贪生,(2)由无明生,(3)由贪、无明二生。
昏沉、睡眠、无愧由无明生;悔由疑生;忿与嫉由嗔心生。
556、六垢是哪些?怎样从三毒中产生?十缠中哪些是见断?那些是唯一修断和自在性?
答:六垢:诳、谄、骄、恼、恨、害。
诳、骄由贪生,诳:因为担忧失去利养等而作诈现行;
骄:由于自法贪执而心生安乐。
恨、害由嗔生,恨:对所忿恨的对境数数寻伺结怨不舍;
害:对于他有情能作逼迫,并行打骂等。
恼由见取见中生。因将自见解执为殊胜,对他见生起烦恼之心。
谄由邪见引起,由于对业因果持邪见而导致恶心,不断虚伪狡猾的缘故。
557、十缠、六垢是善不善中的哪一种?欲界和一禅有谄诳之理何在?
答:十缠:
昏沉、掉举、睡眠:通不善与有覆无记;余七:唯不善;
六垢:唯不善;
上三界所有随烦恼均是有覆无记:
谄诳:唯不善
昏沉、掉举、骄:通三界
欲界、初禅有谄诳的理由:
欲界中为了生于世间获得利益等,令心不直而有谄曲;无功德而谓有功德来诳惑他众。色界初禅大梵天为了摄受眷属,于不知道的问题,却迷惑欺骗马胜比丘。
558、哪些烦恼与哪些识相应?
答:与意识相应:
(1)见断烦恼:唯通第六识;
(2)修断之随眠、傲慢;
(3)具自在性的五缠、六垢;
悔具分别念,唯意识相应
余十是小烦恼地法,具分别念唯意识相应
与六识相应:
(1)修断贪嗔痴,通六识;
(2)无惭无愧:大不善地法,通一切不善心,通六识;
(3)掉举、放逸、昏沉、不信、懈怠:大烦恼地法,通一切染心即通六识。
559、十种随眠与五受怎样相应?
答:贪:身乐、意乐相应,因贪心于六识群体中产生并以喜相趋入;
嗔:身苦、意苦相应,因为其遍于六识并以厌恶相趋入故;
无明(共与不共):五受相应,不违一切而趋入故;
邪见:意乐意苦相应,唯意识地故;
意乐:见行不善业无果则意乐相应
意苦:见行善无果则意苦相应
疑:意苦受相应,对寻求了义法生疑时,生意苦受,唯意识地;
余四见、慢:意乐相应,唯意识地,以喜相趋入;
以上就欲界所产生明显心而言,不明显心则与舍受相应,舍心与这些心均不相违故;
上二界八地之随眠:
二禅以下与意乐受相应
三禅有心乐受相应
四禅以上舍受相应
560、十缠、六垢与五受是怎样相应的?

561、佛经中所说五障是什么?其他烦恼也都是障碍,为何只说五障?
答:经中说:“五障即贪欲、害心、昏眠、掉悔、怀疑。”
独说五障原因:有害于戒定慧蕴故。
(1)欲贪、害心令不离欲界与罪业,有害于戒蕴;
(2)昏沉与睡眠令远离胜观,有害于慧蕴;
(3)掉举与悔心令远离寂止,有害于定蕴;
无戒定慧则对真谛生怀疑,因而只宣说了五障。
562、以了知对境的方式如何断除烦恼?
答:了知所缘对境而断除见断(烦恼):
所缘对境:苦集灭道四谛;见断:缘四谛之随眠。
(1)苦集见断:
欲界:缘自地之十七种随眠
上二界:各十五共三十随眠
苦集见断随眠,缘自界苦集谛,苦集忍生,便完全了知了苦集谛的自相,了知自相后,苦集见断随眠便断。
(2)灭道见断:邪见、疑、无明各二,是缘无漏灭道六随眠,三界共十八。
灭道见断随眠中缘灭道六随眠,灭道忍生时,便完全了知了灭道谛的自相,了知自相后,此六缘无漏惑便断。
563、怎样以灭尽能缘的方式而断除所断?
答:能缘:有境苦集见断烦恼;
所缘:不同分界九种遍行。
能缘断则所缘断,能缘以苦集智忍生时而断,能缘既断,则所缘境即不同分界九种遍行即断,名为以灭尽能缘的方式而断。
564、怎样以断除所缘境的方式而断除所断?
答:所缘境:缘灭道的直接颠倒执著(邪见、疑、无明);
能缘:再度颠倒执著(即缘邪见、疑、无明而起)。
灭谛见断:余四见断(除三无漏缘惑)
道谛见断:余五见断邪见
共九
上二界各七(除嗔)共十四,三界共二十三。
所缘境断,即灭道见断之邪见、疑、无明断,则能缘亦断。欲界所缘境(邪见、疑、无明)以灭道智忍生时而断,则缘彼之能缘九见断亦断,是名断除所缘境而断。
565、有部宗承许的四种对治是什么?无间道等如何对应?经部以上也如此承许吗?为什么?
答:有部承许四种对治:
一、断对治:能断绝烦恼得绳的无间道,如苦法忍;
二、持对治:能受持依靠无间道断除烦恼之离得,如苦法智,一切解脱道,其上之无间道与胜进道;
三、远分对治:能离烦恼之得绳的道,解脱道以上一切道,即胜进道;
四、厌患对治:依靠何道将此界视为过患进而厌烦无常等相,如缘苦集的行相而起之加行道。
经部之观点:
一、厌烦对治:谓缘苦集起加行道;
二、断对治:谓缘一切起无间道;
三、持对治:谓缘一切起解脱道;
四、远分对治:谓缘一切起胜进道。
566、烦恼是以相应方式断除还是以断除所缘方式而断除?为什么?
答:烦恼是以远离所缘的方式而断,不以相应的方式而断,因为虽然烦恼已断,但不会离开相应法。
567、以比喻说明四种远分的具体含义。
答:一、以法相不同而远:虽然存在于一个群但由于法相不同而远离,如四大。
二、以违品与对治而远:如具戒与破戒。
三、以对境形相隔断而远:如东海与西海。
四、以时间而远:如过去未来两个时间久远。
568、断除烦恼的断得和离得都有越来越殊胜的情况吗?在哪些阶段离得会变得更为殊胜?
答:断得不会更殊胜,而离得有越来越殊胜的情况。
钝根有六时:生起各自对治解脱道时,得沙门四果时,练根时。
利根者有五时:除练根时。
569、远离所断的灭法遍知有哪九种?
答:灭尽三界见断烦恼有六遍知:
(1)灭尽欲界苦集见断立一个遍知;灭尽欲界灭谛见断立一个遍知;灭尽欲界道谛见断立一个遍知。
(2)灭尽上二界苦集见断立一遍知;灭尽上二界灭谛见断立一遍知;灭尽上二界道谛见断立一遍知。
灭尽三界修断烦恼有三遍知:
(1)灭尽欲界的所有修断,是断除顺下分的遍知;
(2)灭尽色界的所有修断,是断除色界贪欲的遍知;
(3)灭尽无色界所有修断,是尽除诸漏的遍知。
灭尽三界见修断烦恼共立九个遍知。
570、九遍知是何道何地之果?其中哪些有世间和出世间之果?
答:(1)断见断六遍知是忍之果,断修断三遍知是智之果;
(2)一禅未至定之果是九种遍知,正禅之果是断除上二界见修断之五种遍知;(妙音尊者:离贪者于正禅中生起见道并得无来果,则获八遍知。)
(3)空无边处未至定之果是断色界修断的一个遍知,无色界前三无漏定之果是灭尽一切有漏的一个遍知;
(4)断除下两界修断之两种遍知,可以是世间道之果,及圣道之果,余七种遍知皆是圣道之果;
(5)修道类智之果是后两种遍知,修道法智是后面三种遍知;
(6)法智及其同品之果是六遍知,即前三与后三遍知;类智及其同品之果是后五遍知,即断上二界见修断之五遍知。
571、安立遍知的三个条件和四个条件是什么?请说明上两界断见断安立遍知的情况。
答:安立遍知的三个条件:
(1)获得无漏的离得;
(2)有顶的一部分烦恼已失毁(一部分烦恼:指五类惑中的任一类惑,即只要失毁其中的一类惑即可);
(3)苦集见断的两类遍行因全部摧毁(十一遍行乃一切烦恼痛苦之根本因)。
以上三种条件具足才能安立为断见断的遍知,见道中集法智是第一个具足此三个条件者,乃安立一个遍知。断修断的三种遍知,具以上三个条件外,且须具足第四个条件超界。
(4)超界:超欲界:安立断顺下分遍知;
超色界:安立断色界贪遍知;
超无色界:安立尽除诸漏的遍知。
上两界断见断安立遍知的情况:
一、集类智断苦集见断:安立一个遍知。
具三个条件:
(1)无漏离得重新获得(前已得,现在增上);
(2)有顶一部分烦恼已失毁(集类智起,上二界集谛见断惑便断);
(3)苦集见断的两类遍行因全部摧毁(前苦类智起,上二界苦谛下遍行因已断;现在集类智起,上二界集谛自类之因亦断)。
二、灭类智断灭谛见断:安立一个遍知。
三个条件:
(1)无漏离得重新获得(前已得,现在增上);
(2)有顶一部分烦恼已失毁(灭类智起,上二界灭谛见断惑便断);
(3)灭尽二因中:a。前苦集类智起时已灭苦集下之遍行因;
b。现在灭类智起时已灭自类中之同类因。
三、道类智断道谛见断:安立一个遍知。
三个条件:
(1)无漏离得重新获得(前已得,现在增上);
(2)有顶一部分烦恼已失毁(道类智起,上二界道谛见断惑便断);
(3)灭尽二因中:a。前苦集类智起时已灭苦集下之遍行因;
b。现在道类智起时已灭自类中之同类因。
注:欲界、上二界之断苦集见断各安立一个遍知,是因为若只是苦谛下遍行因断,则三个条件中第三个条件不具足,所以须集谛下之遍行因亦断后,第三个条件才具足,即才能安立一个遍知。而灭、道谛见断,于灭、道法(类)智起时,前苦集谛下遍行因已断,而自类之同类因亦断,所以,第三个条件具足,故各自可以安立一个遍知,而与苦集不同。
572、哪些补特伽罗具足多少遍知?遍知的综合性是怎样分析的?
答:凡夫:一个遍知也不具足。
见道者:具一至五个遍知,
具第一个遍知:第六刹那集法智;
具二个遍知:第八刹那集类智起;
具三个遍知:第十刹那灭法智起;
具四个遍知:第十二刹那灭类智起;
具五个遍知:第十四刹那道法智到第十五刹那道类忍。
修道者:具六、一、二个遍知,
具六遍知:(1)道类智起至未离欲贪,断前八修断之间,具前五遍知,及断上二界道谛见断之一遍知;
(2)退失者:离欲者又退失。即三果圣者又起欲染,退失三果。断顺下分一遍知不具,唯具前六遍知。
此二皆是指渐次者,即于见道前未离欲贪。
具一遍知:(1)先离贪者后来见道,于道类智时,前六遍知综合而成断顺下分遍知,即第七遍知;
(2)阿罗汉起色界染而退失,则唯具断顺下分遍知(第八第九已舍故)。
具二遍知:(1)无来果者已断色界贪,具断顺下分及断色界贪之二遍知;
(2)阿罗汉起无色界染而退失,则亦具第七、第八二遍知(第九已舍故)。
无学:具一遍知,即第九遍知:前遍知皆已综合故舍。
遍知的综合须具足两种原因:超界;得果。
无来果具二原因:
超界,已超离欲界
得果,得无来果
立断顺下分遍知
阿罗汉果具二原因:
超界,已超离三界
得果,得四果
立漏尽遍知
具此二因者,则可以将其中所有离法(或断法)综合起来而安立一个遍知。如得无来果时立断顺下分遍知;得阿罗汉果时立漏尽遍知。预流、一来果,有得果而无超界故无综合;超色界之不来果有超界而无得果,故无综合。
573、这些遍知中同时舍弃的有多少?同时获得的有多少?
答:舍遍知:舍一、二、五、六种。
舍一遍知:(1)退失阿罗汉果:舍第九遍知;
(2)未离色贪无来果退失:舍第七遍知。
舍二遍知:获得阿罗汉果时,同时舍第七与第八遍知。
舍五遍知:以前离贪,现在入见道后于道类智得无来果时,舍前见道五个遍知(断欲界见断三个,断上二界见断二个)。
舍六遍知:渐次圣者离欲贪时,获第七遍知,舍前六遍知。(渐次圣者:以前未离欲,见道后,以修道断欲贪者。)
得遍知:一、二、六(除五)
得一遍知:(1)集法智时,获得第一遍知;
(2)离贪道类智时:获得第六遍知(离贪:前已离贪,入见道后道类智时舍前五遍知而得第六);
(3)具贪欲界第九解脱道时:获第七遍知(具贪圣者断欲界修断惑以后,所有断法综合,得第七遍知);
(4)获得阿罗汉果时:具足一个第九遍知(所有断法综合而成一个遍知)。
得二遍知:阿罗汉起无色界诸缠退失,得第七、第八两个遍知(即舍第九而得七、八二遍知)。
得六遍知:从渐次无来果中退失,获得前六遍知。
(渐次圣者,前于断欲界修断惑时得无来果,舍六遍知,得第七遍知;现在退失无来果,即舍第七遍知,而得前六遍知。)